Установки Тариеля Капанадзе!

Больше
23 фев 2012 19:22 #36 от Rrenovatio
Rrenovatio ответил в теме Установки Тариеля Капанадзе!
тут блин поговорка в голове проскочила...
идёт мартышка над прудом, туда очком, сюда очком, тут Капанадзе
из пруда ..... ..... :P ..... :P

Пожалуйста Войти или Регистрация, чтобы присоединиться к беседе.

Больше
24 фев 2012 10:58 - 24 фев 2012 10:59 #37 от Rrenovatio
Rrenovatio ответил в теме Установки Тариеля Капанадзе!

Вот что мне подогнали...
говорят Тариель сам рисовал...
правда на своём языке, точнее на своей волне... :evil:
я лично нифига не понял...
:P
Вложения:
Последнее редактирование: 24 фев 2012 10:59 пользователем Rrenovatio.

Пожалуйста Войти или Регистрация, чтобы присоединиться к беседе.

Больше
25 фев 2012 18:56 - 25 фев 2012 18:56 #38 от Rrenovatio
Rrenovatio ответил в теме Установки Тариеля Капанадзе!

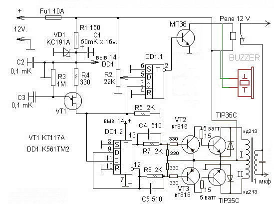
Хочу эту катушку собранным преобразователем запитать!
вот этим...
Вложения:
Последнее редактирование: 25 фев 2012 18:56 пользователем Rrenovatio.

Пожалуйста Войти или Регистрация, чтобы присоединиться к беседе.

Больше
28 фев 2012 13:18 #39 от Rrenovatio
Rrenovatio ответил в теме Установки Тариеля Капанадзе!
Хотя всё равно здаётся мене что развод в очередной раз!
одно смущает почему сам Тариель не пользуется тем что придумал и создал в обыденной жизни,... ну не отключился ведь он от линий электропередач! :evil:
а??? я бы уже давно с неё питался... а он? не знаю... вот и гадай!
:P

Пожалуйста Войти или Регистрация, чтобы присоединиться к беседе.

Больше
28 фев 2012 13:32 - 28 фев 2012 13:39 #40 от Rrenovatio
Rrenovatio ответил в теме Установки Тариеля Капанадзе!



Нарыл схему: сварочник Будённого! вот тут есть изюминка... :whistle:
при нагрузке отдающей в 150 А, прибор берёт от сети всего 3 А (три)
вот это уже ЭКОНОМИЯ! вот только Будённый не выводил свой аппарат на самозапитку! может в этом и есть секрет Тариеля Капанадзе!
Цель Будённого сделать экономичный сварочный аппарат! на этой основе был сделан похожий сварочник,... точнее был украден! так как Будённый запатентовал своё детище... и был назван "Русич"... кстати есть в продаже...
просто нужно домотать вторичку с 90 вольт на 220...
Вложения:
Последнее редактирование: 28 фев 2012 13:39 пользователем Rrenovatio.

Пожалуйста Войти или Регистрация, чтобы присоединиться к беседе.

Модераторы: Doc
Вся информация, предоставленная на данном ресурсе разрешена к ознакомлению детям школьного возраста. Все практическое использование может быть связана с повышенной электрической опасностью и разрешено детям только под присмотром взрослых.