- Сообщений: 13
- Спасибо получено: 0
реле времени на к561ла7
- stany
-
Автор темы
- Не в сети
Less
Больше
27 июль 2011 08:57 #1
от stany
stany создал тему: реле времени на к561ла7
нужна схема реле времени (не таймера!) на к561ла7 выдержка до 90 мин
Пожалуйста Войти или Регистрация, чтобы присоединиться к беседе.
- VLADER
-
- Не в сети
Less
Больше
- Сообщений: 117
- Спасибо получено: 8
27 июль 2011 12:50 #2
от VLADER
VLADER ответил в теме реле времени на к561ла7
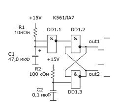
Можно попробовать эту схему. Я её собирал лет ...цать назад. При подаче питания
RS-триггер устанавливается в состояние R, т.е. на выходе out1 - лог.0
По мере заряда С1 триггер переключается. Величины C1 и R1 придётся корректировать
для нужного времени включения (выключения). К выходам через ключи можно подключить
реле, оптроны и т.д.
RS-триггер устанавливается в состояние R, т.е. на выходе out1 - лог.0
По мере заряда С1 триггер переключается. Величины C1 и R1 придётся корректировать
для нужного времени включения (выключения). К выходам через ключи можно подключить
реле, оптроны и т.д.
Вложения:
Пожалуйста Войти или Регистрация, чтобы присоединиться к беседе.
- Doc
-
- Не в сети
27 июль 2011 18:05 #3
от Doc
Малое знание опасно, впрочем, как и большое....
Doc ответил в теме реле времени на к561ла7
схема рабочая .... но точность.... +- пара минут, к томуже очень сильно будет зависить от напряжения питания
Малое знание опасно, впрочем, как и большое....
Пожалуйста Войти или Регистрация, чтобы присоединиться к беседе.
- stany
-
Автор темы
- Не в сети
Less
Больше
- Сообщений: 13
- Спасибо получено: 0
28 июль 2011 09:17 #4
от stany
stany ответил в теме реле времени на к561ла7
а можно ссылку на принципиалку? или хотя бы источник в литературе?
Пожалуйста Войти или Регистрация, чтобы присоединиться к беседе.
- VLADER
-
- Не в сети
Less
Больше
- Сообщений: 117
- Спасибо получено: 8
28 июль 2011 11:52 #5
от VLADER
VLADER ответил в теме реле времени на к561ла7
Да я сам её разрабатывал в своё время. Нужно мне было такое реле...
PS. Аналогичную схему я применяю для охранных сигнализаций для создания зоны нечувствительности, то есть сигналка уже включена, а вы ещё на объекте. Пока свет
выключите, что-то уберёте, пока ворота закроете... Время задержки небольшое, 2-3 минуты, но, повторяю, всё зависит от величин R1 и С1.
PS. Аналогичную схему я применяю для охранных сигнализаций для создания зоны нечувствительности, то есть сигналка уже включена, а вы ещё на объекте. Пока свет
выключите, что-то уберёте, пока ворота закроете... Время задержки небольшое, 2-3 минуты, но, повторяю, всё зависит от величин R1 и С1.
Пожалуйста Войти или Регистрация, чтобы присоединиться к беседе.
Модераторы: Doc