- Сообщений: 3
- Спасибо получено: 0
ищу схему десульфатирующего зарядного для автомобильных акб
- василь
-
Автор темы
- Не в сети
Less
Больше
02 июль 2013 13:38 - 02 июль 2013 22:07 #1
от василь
василь создал тему: ищу схему десульфатирующего зарядного для автомобильных акб
ищу схему десульфатирующего зарядного для автомобильных акб
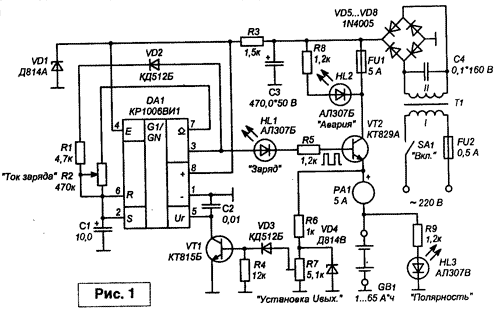
желательно типа схемы №2 или чето на 555
www.komitart.ru/myhend/94-vosstanovlenie...dnye-ustroystva.html
желательно типа схемы №2 или чето на 555
www.komitart.ru/myhend/94-vosstanovlenie...dnye-ustroystva.html
Вложения:
Последнее редактирование: 02 июль 2013 22:07 пользователем василь.
Пожалуйста Войти или Регистрация, чтобы присоединиться к беседе.
- Павел
-
Less
Больше
- Спасибо получено: 0
05 июль 2013 17:13 #2
от Павел
Павел ответил в теме ищу схему десульфатирующего зарядного для автомобильных акб
Схемы, предложенные вами уже обладают такими свойствами. Но востановление идёт по другому принципу. Можно конечно добавить пару транзисторов, что-бы в паузах между импульсами зарядки шёл разряд. Но думаю не стоит.
Пожалуйста Войти или Регистрация, чтобы присоединиться к беседе.
- василь
-
Автор темы
- Не в сети
Less
Больше
- Сообщений: 3
- Спасибо получено: 0
05 июль 2013 20:03 #3
от василь
василь ответил в теме ищу схему десульфатирующего зарядного для автомобильных акб
да я ищю похожие на эту схемы, по простоте и функциональности может кто выкинет какие ссылки, гдето слишал что есть хорошое десульфатирующее зарядное на ЛА3 но не че немогу найти. Или че интересное на 555 и может кто знает можно ли в данной схеме заменить кр1008ви1 на NE555 ?????
Пожалуйста Войти или Регистрация, чтобы присоединиться к беседе.
- Павел
-
Less
Больше
- Спасибо получено: 0
05 июль 2013 23:52 #4
от Павел
Павел ответил в теме ищу схему десульфатирующего зарядного для автомобильных акб
кр1008ви1 аналог NE555 . Так что смело меняй. Генератор с регулируемой скважносью можно собрать хоть на КА155ЛА3, хоть на транзисторах.
Пожалуйста Войти или Регистрация, чтобы присоединиться к беседе.
- VLADER
-
- Не в сети
Less
Больше
- Сообщений: 117
- Спасибо получено: 8
06 июль 2013 10:17 - 06 июль 2013 10:19 #5
от VLADER
VLADER ответил в теме ищу схему десульфатирующего зарядного для автомобильных акб
Есть схемы намного проще. Посмотри тут
www.dinistor.net.ru/skhema-desul-fatiruy...a-2-tranzistora.html
www.dinistor.net.ru/skhema-desul-fatiruy...a-2-tranzistora.html
Последнее редактирование: 06 июль 2013 10:19 пользователем VLADER. Причина: недописал
Пожалуйста Войти или Регистрация, чтобы присоединиться к беседе.
Модераторы: Doc