- Сообщений: 186
- Спасибо получено: 1
АТХ
- zak
-
Автор темы
- Не в сети
Less
Больше
22 янв 2015 19:20 - 23 янв 2015 16:04 #1
от zak
zak создал тему: АТХ
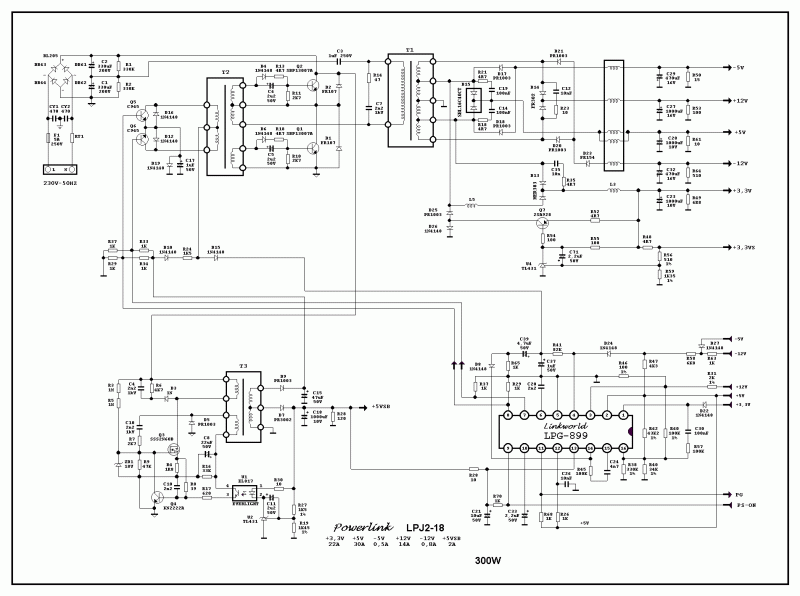
Ребят чевот я совсем запутался!! вобщем АТХ linkworld lw19-430w --- отгорела нога эмиттера трюнзика дежурки C5027S и разорвало С1815... все попроверял вроде живо здорово ( схему как не искал не смог найти ШИМ + супирвизор WT7514L) .... вобщем поменял я С5027 на живой а С1815 на с945 == при включении в дежурке наблюдается скачек до 3х вольт и все устанавливается на 1.5 вольтах... без схемы туго но может быть можно вычислить что еще вышибло в нем?? если ктото схемой этого дивайса багат буду оооочень признателен!!)
Последнее редактирование: 23 янв 2015 16:04 пользователем zak. Причина: Опечатался сори
Пожалуйста Войти или Регистрация, чтобы присоединиться к беседе.
- zak
-
Автор темы
- Не в сети
Less
Больше
- Сообщений: 186
- Спасибо получено: 1
23 янв 2015 15:38 - 23 янв 2015 15:39 #2
от zak
zak ответил в теме АТХ
Так с дежуркой разобрался!! решилось все заменой вышеуказанных транзисторов и заменой оптрона и все пошло...
Но увы блок питания не запускается! Гдето в просторах инета нашел замеры на ногах ШИМ в дежурном режиме и в рабочем состоянии!! ну вобщем есть небольшие отличия но не значительные в дежурном режиме! Как можно проверить эту шимку еще? очень мало чтото про нее есть!!
Но увы блок питания не запускается! Гдето в просторах инета нашел замеры на ногах ШИМ в дежурном режиме и в рабочем состоянии!! ну вобщем есть небольшие отличия но не значительные в дежурном режиме! Как можно проверить эту шимку еще? очень мало чтото про нее есть!!
Последнее редактирование: 23 янв 2015 15:39 пользователем zak.
Пожалуйста Войти или Регистрация, чтобы присоединиться к беседе.
- zak
-
Автор темы
- Не в сети
Less
Больше
- Сообщений: 186
- Спасибо получено: 1
23 янв 2015 16:02 #3
от zak
zak ответил в теме АТХ
Вложения:
Пожалуйста Войти или Регистрация, чтобы присоединиться к беседе.
- Иван
-
- Не в сети
24 янв 2015 18:14 #4
от Иван
Получается +5в дежурки в норме? С945 бывает двух видов с базой посередине(китай) и оригинал.
Иван ответил в теме АТХ
Так с дежуркой разобрался!! решилось все заменой вышеуказанных транзисторов и заменой оптрона и все пошло...
Получается +5в дежурки в норме? С945 бывает двух видов с базой посередине(китай) и оригинал.
Пожалуйста Войти или Регистрация, чтобы присоединиться к беседе.
- zak
-
Автор темы
- Не в сети
Less
Больше
- Сообщений: 186
- Спасибо получено: 1
24 янв 2015 18:32 #5
от zak
zak ответил в теме АТХ
Да с дежуркой все нормально есть +5 и 12 в
Спасибо сказали: Viktor
Пожалуйста Войти или Регистрация, чтобы присоединиться к беседе.
Модераторы: Doc