Глушитель телечастоты

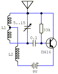
Georgy прислал новый девайс, который описал так - "Глушит любой ящик в радиусе десяти метров, если у него комнатная антенна, то он и сгореть может". Радует? Тогда поехали... Схема предназначена для целенаправленного глушения какого-либо одного телеканала. При указанных параметрах схемы вращением подстроечника можно настроить глушак на ОРТ, РТР, НТВ. Глушит любой ящик гарантированно на расстоянии до 10 метров. Если у соседа антенна типа "решетка" (или другая какая-нибудь активная антенна собственной установки), то, чтобы вывести ее из строя, достаточно спустить глушак на ниточке с верхнего этажа (крыши дома или своего балкона) так, чтобы он оказался на одном уровне с антенной. Если даже усилитель антенны выдержит, то у ящика могут сгореть входные цепи. Можно еще к центральной антенне подключить... Короче, соседям мало не покажется :). Ну, и немного о железках. Катушка индуктивности L1 содержит 10 витков, провод диаметром 1 мм на каркасе диаметром 10 мм (отвод от середины). Дроссель L2 наматывается на резистор МЛТ 0,5 номиналом 100 Ом, провод 0,1 мм и содержит 100 витков. При сборке следует учесть, что контурная катушка L1 не должна быть на одной оси с дросселем L2 и должна располагаться на расстоянии 2 см и более от нее. Антенна - кусок провода длиной 20-40 см. Настраивать лучше диэлектрической отверткой. Удачной сборки.

 

Обсудить эту статью на форуме (0 ответов).
Вся информация, предоставленная на данном ресурсе разрешена к ознакомлению детям школьного возраста. Все практическое использование может быть связана с повышенной электрической опасностью и разрешено детям только под присмотром взрослых.