Индикатор выходного сигнала на KA228

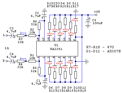
http://www.radio-portal.ru/images/stories/pictures/soundlevel.pngВ основе устройства - интегральная микросхема фирмы Samsung KA2281 (двухканальный пятиразрядный усилитель индикации с логарифмической шкалой). Отличается данное включение микросхемы от типового, только введением дополнительных светодиодов D11 и D12, которые загораются сразу при включении устройства и индицируют готовность к работе.


Чувствительность индикатора регулируется резисторами R3 и R4 для каждого стереоканала отдельно, а конденсаторами C1 и C2 подстраивается скорость гашения светодиодов.


Зажигание светодиодов начинается с право на лево (смотрите схему) для обоих стереоканалов. Для индикации пика сигнала поставьте светодиоды D1 и D6 красного свечения (на схеме все светодиоды АЛ307В - зеленого свечения). Подключается индикатор к линейному выходу магнитофона или какого-то другого подобного устройства.

Обсудить эту статью на форуме (0 ответов).
Вся информация, предоставленная на данном ресурсе разрешена к ознакомлению детям школьного возраста. Все практическое использование может быть связана с повышенной электрической опасностью и разрешено детям только под присмотром взрослых.