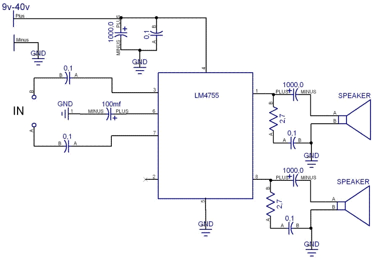
Усилитель звуковой частоты на LM4755 11W
Doc
Просмотров: 7305
Вся информация, предоставленная на данном ресурсе разрешена к ознакомлению детям школьного возраста. Все практическое использование может быть связана с повышенной электрической опасностью и разрешено детям только под присмотром взрослых.