Усилитель мощности на TDA7050

TDA7050 - прекрасные частотные характеристики, защита от преполюсовки, низкое напряжение питания и потребляемый ток, абсолютная неприхотливость в работе - находка для разработчиков портативной радиоаппаратуры.

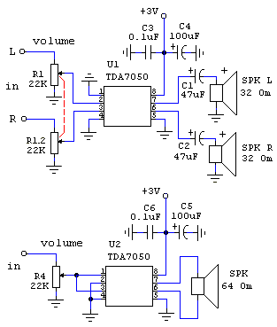
http://www.radio-portal.ru/images/stories/pictures/AMP2.png

Технические характеристики усилителей мощности на TDA7050.

Номинальная выходная мощность 2Х75mW, 150mW в мостовом включении
Коэффициент нелинейных искажений не более 10%
Входное сопротивление 2mOm
Сопротивление нагрузки 32Om на стереоканал, 64Om в мостовом включении
Потребляемый ток не более 6mA
Напряжение питания 1,8-6V

Верхняя схема предназначена для стереофонического усиления сигнала. В качестве нагрузки подключаются современные стереофонические наушники. Мостовое включение микросхемы (смотрите нижнюю схему) позволяет получить на выходе 150mW, что дает возможность подключить небольшой динамик. Если его сопротивление меньше, указанного на схеме, включите последовательно резистор, общее сопротивление динамика и резистора должно равняться 64Om. В противном случае будут большие искажения. Резисторами R1 и R4 регулируется громкость. На самой верхней схеме для регулирования громкости используется сдвоенный переменный резистор.

http://www.radio-portal.ru/images/stories/pictures/BOOST.png


Большинство стереотелефонов при воспроизведении сигналов сильно ослабляют низкие звуковые частоты. Чтобы компенсировать этот недостаток, многие фирмы вводят в свои изделия системы Bass Boost. Для желающих использовать подобное усовершенствование для улучшения качества звучания, слева приведена принципиальная схема простого пассивного Bass Boost.

 

На каждый канал соберите по одному такому устройству и подключите к выводам 2 и 3 микросхемы. Резистором R1 регулируется громкость, переключателем S1 - включение/выключение Bass Boost (на схеме выключено). Переключатель поставьте такой, чтобы включение/выключение эффекта было одновременно для двух стереоканалов.

Обсудить эту статью на форуме (0 ответов).
Вся информация, предоставленная на данном ресурсе разрешена к ознакомлению детям школьного возраста. Все практическое использование может быть связана с повышенной электрической опасностью и разрешено детям только под присмотром взрослых.