Дозиметр непрерывного действия

/https://vpn.radio-portal.su/cache/dozimetr1_images_stories_pictures_thumb_medium600_0.jpg

/images/stories/pictures/dozimetr1.jpg

 

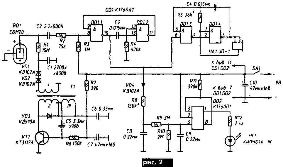
В условиях радиоактивного заражения местности после Чернобыльской катастрофы весьма актуальны доступные для повторения в радиолюбительской мастерской устройства индивидуального дозиметрического контроля "Сторож-Р" - прибор непрерывного радиационного контроля" (рис.2), работая в непрерывном режиме, мгновенно реагирует на любое изменение радиационной обстановки, при этом полностью исключая опасность случайного облучения своего владельца. Он может быть полезен и в условиях уже состоявшегося радиационного загрязнения, где фон отличается чрезвычайной неравномерностью. Порог тревожной сигнализации выставлен так, чтобы естественный радиационный фон оказался его нижней границей.

 

/https://vpn.radio-portal.su/cache/dozimetr2_images_stories_pictures_thumb_medium600_0.jpg

/images/stories/pictures/dozimetr2.jpg

 

Детали. В качестве датчика ионизирующей радиации используют счетчик Гейгера типа СБМ20 или СТС5, СБМ32, СБМ32К. Резистор R1 типа КИМ-0,125 или СЗ-14-0,125, остальные типа МЛТ-0,125, С2-23-0.125 или С2-33-0.125. Светодиод любой. Диод КД510А можно заменить любым с током в импульсе не менее 0,5 А. ИМС DD1 можно заменить на К561ЛА7. Пьезоизлучатель барабанного типа ЗГИ можно заменить излучателем с акустическим резонатором типа ЗГИ 2 или ЗП-22. Основной критерий - достаточная громкость. Конденсатор С1 типа К73-9-630В, С2 КД-26-500В, С8, С9 - К 10-17-26, С5 -К53-30 или К53-19, С7, С10 - К50-40.
Прибор не требует наладки (правильно собранный он начинает работать сразу) и специальной подготовки владельца. На рис.3 показана печатная плата устройства.

РАДИОАМАТОР № 12, 2001г.

Обсудить эту статью на форуме (0 ответов).
Вся информация, предоставленная на данном ресурсе разрешена к ознакомлению детям школьного возраста. Все практическое использование может быть связана с повышенной электрической опасностью и разрешено детям только под присмотром взрослых.