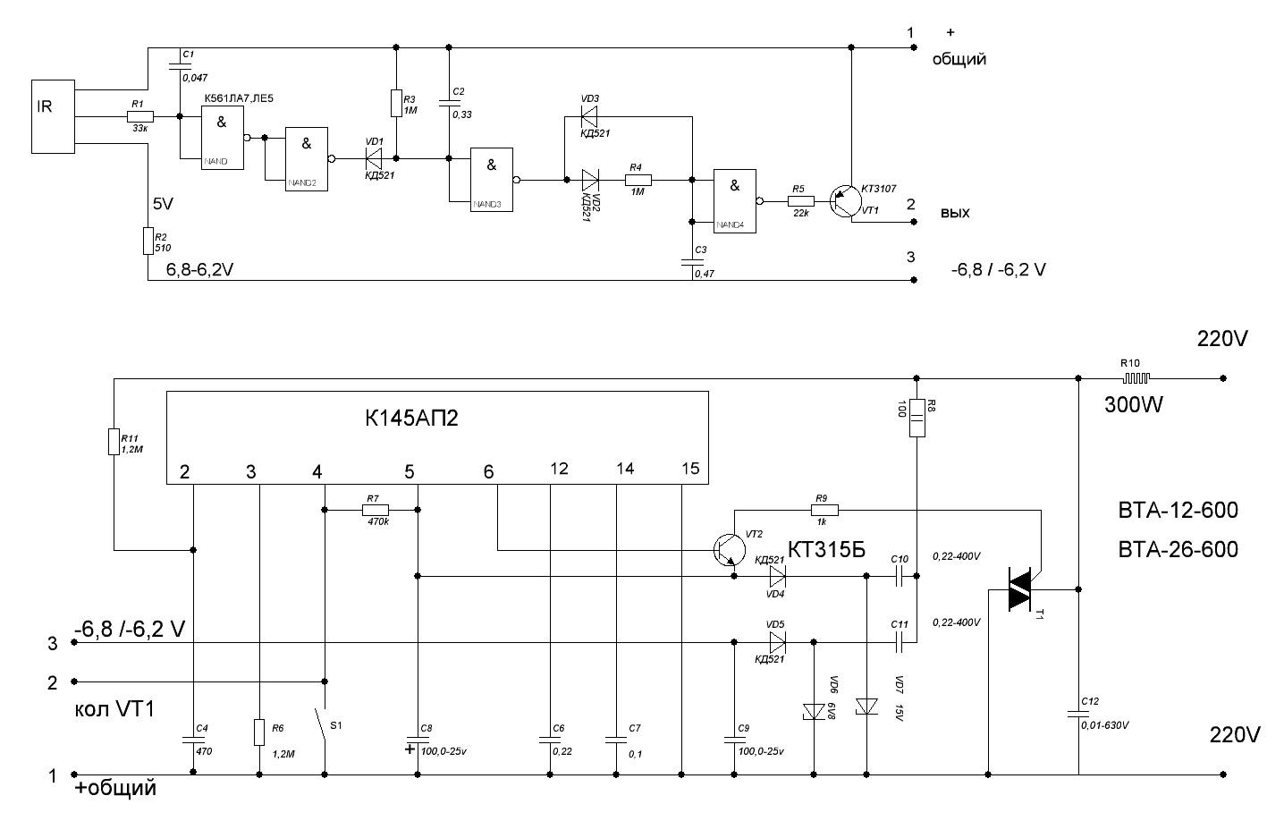
Светорегулятор с пультом.Данным светорегулятором можно включать-выключать а также плавно регулировать яркость свечения лампы.Управляется любым ИК пультом от бытовой аппаратуры.Кратковременным нажатием на любую кнопку можно включить(выключмть) свет,удерживая кнопку плавно регулируется яркость свечения.То-же самое можно делать кнопкой на самом устройстве. |
Конструкция
Плата хорошо умещается внутри "клипсала".Штатной кнопкой можно управлять в обычном режиме.При выключенной штатной кнопке можно управлять пультом или микрокнопкой.
|
Светорегулятор с пультом
Doc
Просмотров: 5486
