Терморегулятор

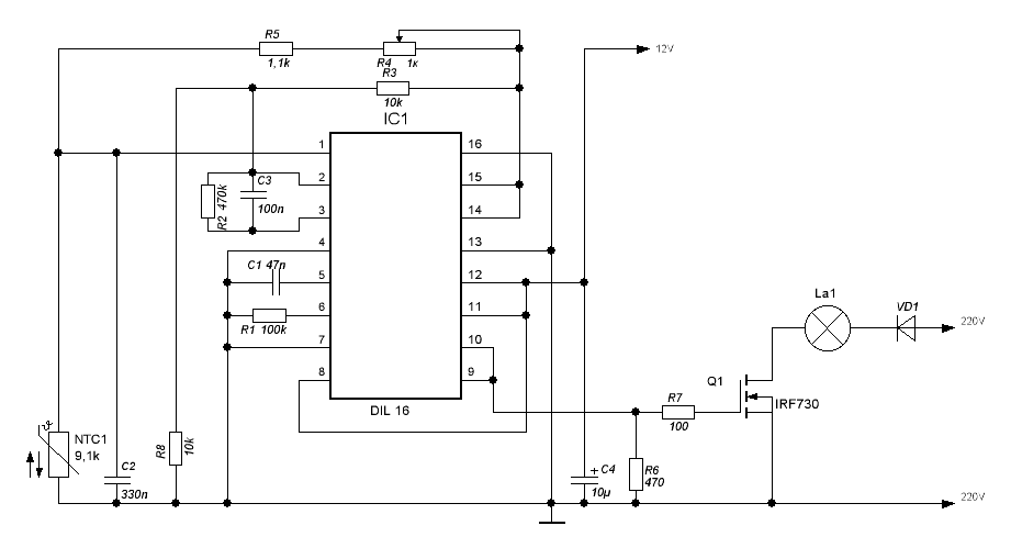
Скоро весна, время циплят. Вот я и задумался над терморегулятором. Хотелось сделать плавное регулирование и высокий КПД. Вот что получилось. Микросхема дешёвая и распространённая, транзистор можно и низковольтный, если регулировать по низкой стороне. Терморезистор почти любой, только придётся изменить пропорционально номиналы R5, R4. Удачи! Да, чего выяснилось, с некоторыми терморезисторами придётся поменять местами подключения терморезистора (на +5в) и переменного резистора (на корпус) для сохранения правильной логики работы схемы.

 

 

Обсудить эту статью на форуме (0 ответов).
Вся информация, предоставленная на данном ресурсе разрешена к ознакомлению детям школьного возраста. Все практическое использование может быть связана с повышенной электрической опасностью и разрешено детям только под присмотром взрослых.