Сигнализаторы уровня являются наиболее распространёнными устройствами автоматики. Принцип действия этих устройств весьма разнообразен и определяется как физическими свойствами среды, так и поставленными задачами. При сигнализации уровня сыпучих сухих веществ применяют ультразвуковые радары, измерители массы ёмкости с продуктом, системы, основанные на измерении затухания ультразвуковой волны, распространяющейся по стенке ёмкости от излучателя, располагаемого на уровне уставки сигнализации до приёмника, расположенного по горизонтали на некотором расстоянии. Бывают даже радиоизотопные приборы, просвечивающие стенку ёмкости, на противоположной стороне которой располагается счётчик Гейгера. Для сигнализации уровня жидкостей существует гораздо большее количество приборов. Если жидкость не электропроводна, то, помимо выше указанных, используются ёмкостные датчики - когда в резервуар на уровень сигнализации врезается пара рядом расположенных электродов, изолированных фторопластовой плёнкой. Когда жидкость покрывает электроды, из-за её диэлектрической проницаемости увеличивается электрическая ёмкость, изменение которой измеряет электрическая схема датчика. Наиболее часто применят поплавковые и вибрационные сигнализаторы. У поплавковых датчиков, конструкций которых величайшее множество, при всплытии поплавка срабатывает геркон или бесконтактный элемент. Основу вибрационного сигнализатора составляет LC √ генератор низкой частоты. В поле индуктивности располагается механический резонатор в виде камертона. При касании жидкости до лепестков резонатора сильно увеличивается затухание механических колебаний и происходит срыв генерации. Схема сигнализатора выдаёт внешний сигнал о достижении требуемого уровня. Сигнализацию уровня электропроводных жидкостей, помимо вышеуказанных способов, чаще всего осуществляют с помощью контрольных электродов. Принцип действия заключается в измерении электрического сопротивления между контрольным электродом и общим проводом. Для исключения эффекта поляризации электродов, при котором электрод покрывается плёнкой продуктов электролиза, плохо проводящей электрический ток, контроль ведут исключительно на переменном токе. Чаще всего таким способом измеряют уровень воды. Обычно напряжение на контрольных электродах составляет около 6 В, а электронная схема срабатывает при сопротивлении в цепи контрольного электрода ниже 3 кОм. Схема сигнализатора имеет симметричный вход для обоих полуволн контрольного напряжения. Напряжение, выделенное на измерительном резисторе, выпрямляется и поступает на вход порогового элемента, на выходе которого подключается реле или бесконтактный элемент. Так как в быту чаще всего приходится сигнализировать уровень воды, а схемы с использованием контрольных электродов наиболее просты и доступны для самостоятельного повторения - в данном разделе будут рассмотрены только такие системы. Автор сайта разработал несколько десятков подобных схем, в основном для применения на промышленных предприятиях, но многие конструкции прекрасно подходят для сигнализации уровня в накопительных баках, скважинах, бассейнах, дренажных приямках и т.д.
В этом разделе, для упрощения, рассмотрены только двухканальные сигнализаторы различной сложности и на разной элементной базе, но количество каналов можно сделать любым. Например, промышленность выпускает трёхканальные сигнализаторы, а в домашнем хозяйстве могут понадобиться приборы пятиканальные и более. Схема любого сигнализатора обязательно выдаёт на контрольный электрод переменный ток, который затем подаётся на пороговый элемент, имеющий гистерезисную характеристику. На выходе порогового устройства подключается электромагнитное реле или бесконтактные элементы. Из-за разнообразия элементной базы, таких схем может быть огромное множество, но для упрощения, ниже будут рассмотрены только схемы с релейным выходом .
Простейший сигнализатор можно построить на электромагнитных реле (Рис. 1). В схеме используются только реле постоянного тока, т.к у реле переменного тока практически нет гистерезиса и срабатывание сигнализатора в момент касания электрода поверхности воды будет сопровождаться большим дребезгом. Недостаток схемы - обязательное использо вание маломощных реле и низкая чувствительность.

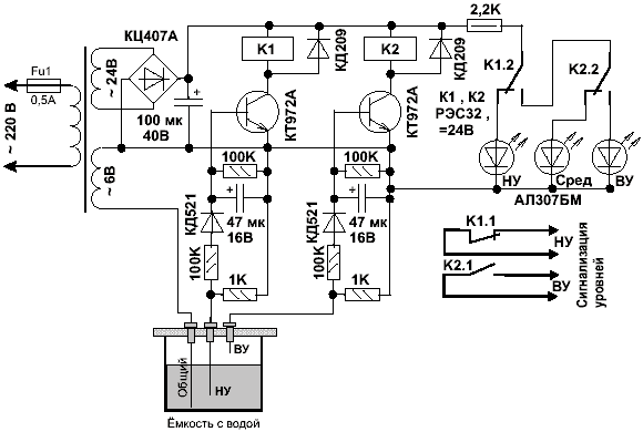
Значительно лучшие характеристики имеет схема на транзисторах (Рис. 2). Для исключения дребезга реле в момент касания электродом поверхности воды - из-за недостаточных пороговых свойств схемы, в цепи базы транзисторов установлены электролитические конденсаторы. В качестве порогового элемента можно использовать триггер Шмитта, как это делается в промышленных приборах, но это значительно усложняет схему.


Неплохими пороговыми свойствами обладают тиристоры и симисторы. Схема на тиристорах проста и надёжна (Рис. 3), но есть проблемы с напряжением на выходных реле. Более простая и надёжная схема (Рис. 4) получается с использованием импортных симисторов серии BT134 ... BT138. В схеме можно использовать любые реле или иные нагрузки, например, сигнальные лампы или звонок.

Если применяются реле или иные элементы на напряжение ~220B, то лучше всего подходит схема на рисунке 5. Пороговые элементы лучше всего строить на микросхемах. Можно использовать микросхему К561ТЛ2 - триггер Шмитта, но ввиду её дефицитности, схемы с её использованием здесь не рассматриваются.
Неплохими пороговыми свойствами обладают практически все логические элементы, но для упрощения будем рассматривать только К561ПУ4 (Рис. 6). Иногда требуются сигнализаторы, у которых выходные реле при отсутствии воды сработаны и отпускают при касании электрода поверхности воды. Такая схема удобна для дистанционного контроля исправности сигнализатора - достаточно отключить питание и н.з. контакты реле замкнутся (Рис. 7).

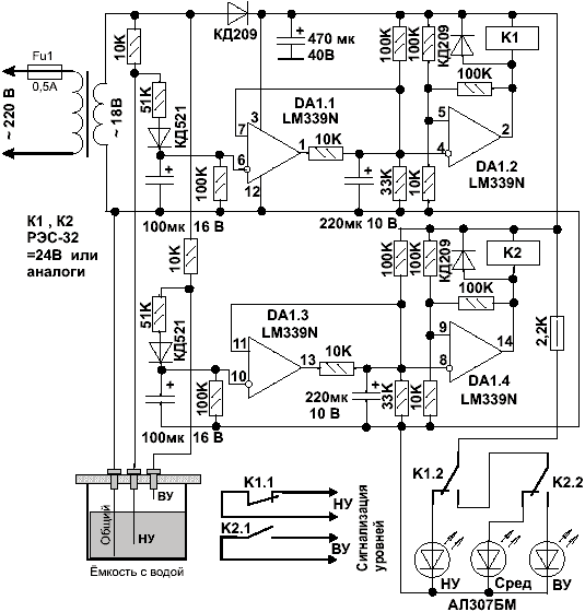
Если в наличии нет подходящего трансформатора с двумя выходными обмотками - можно использовать схему с одной вторичной обмоткой (Рис. 8). В зависимости от напряжения этой обмотки подбирают выходные реле. Схема имеет неплохие характеристики и инверсную характеристику состояния выходных реле. Если требуется контролировать уровень воды в ёмкости, где над поверхностью всегда присутствуют брызги и волны - лучше всего применить схему с демпфированием сигнала уровня. Схема должна срабатывать только после устойчивого появления сигнала с электродов и не отключать выходной сигнал при кратковременном пропадании уровня. Очень неплохие характеристики имеет схема на счетверённом компараторе. В схеме используется трансформатор с одной вторичной обмоткой. Если в схеме необходимо использовать мощные выходные реле, то потребуются дополнительные усилители на транзисторах.
Промышленность выпускает множество сигнализаторов уровня, но не все схемы их можно назвать удачными. Автору много раз приходилось доводить ╚до ума╩ серийные изделия (Рис 10). Т.к. схемы промышленных приборов часто необоснованно усложнены и малодоступны, в дальнейшем они рассматриваться не будут. Здесь рассмотрены только наиболее простые схемы сигнализаторов, обладающих неплохими характеристиками. На их основе можно создать множество других схем, которые автор здесь не публикует и предлагает это сделать самим читателям.
Кравцов В.
kravitnik.narod.ru