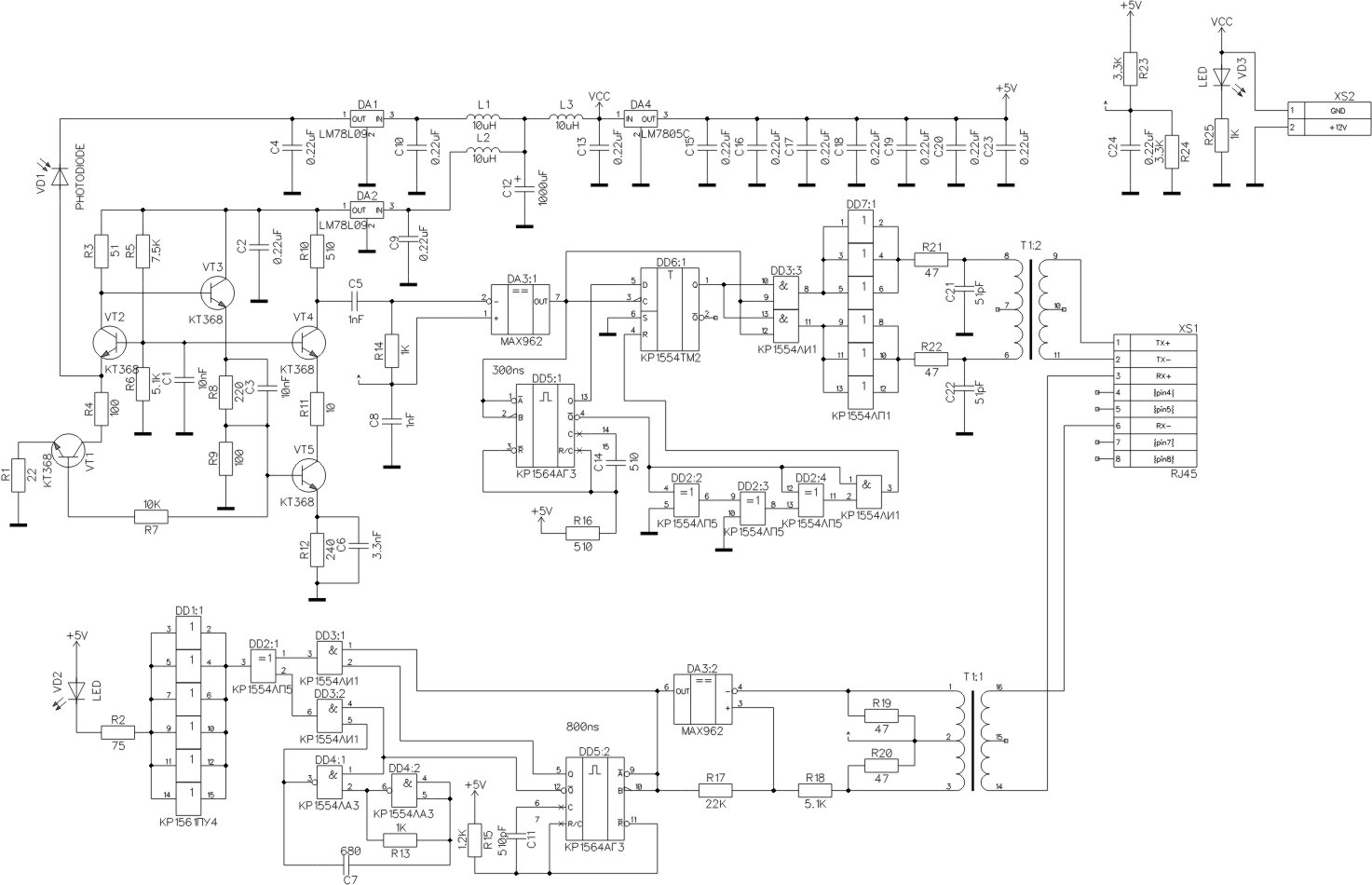
Схема оптолинка

http://www.radio-portal.ru/https://vpn.radio-portal.su/cache/opto_images_stories_pictures_thumb_medium600_0.jpg
http://www.radio-portal.ru/images/stories/pictures/opto.jpg
Обсудить эту статью на форуме (0 ответов).
Вся информация, предоставленная на данном ресурсе разрешена к ознакомлению детям школьного возраста. Все практическое использование может быть связана с повышенной электрической опасностью и разрешено детям только под присмотром взрослых.