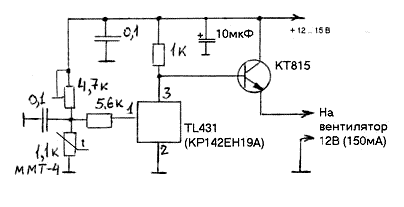
После длительной работы в спорадических метеорах, с соотношением прием-передача 1:1, я задался целью создать надежное устройство управления вентилятором, следящее за температурой теплоотвода транзисторного усилителя мощности. Первой мыслью было: взять операционный усилитель и включить его по схеме компаратора. Но потом пришла мысль использовать стабилизатор TL431 (наш аналог КР142ЕН19А √ стоит дороже), при этом осталось только найти подходящий терморезистор. Единственное что нашел, терморезистор ММТ-4 1,1 кОм, Сделал делитель напряжения , причем подстроечником можно регулировать температуру срабатывания устройства. При понижении напряжения на входе TL431 (1 вывод) ниже 2,5В, стабилизатор закрывается и открывается транзистор. При креплении терморезистора на охлаждаемый теплоотвод применять термопасту (КПТ-80, и желательно защитить терморезистор от прямого попадания воздуха от вентилятора. Применен вентилятор от импортных импульсных блоков питания.
Источник : Иван Шор (RA3WDK)