Электронный термометр на DS-18B20

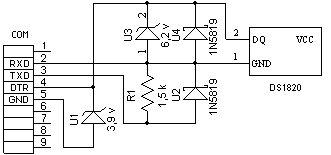
Рис 1. Принципиальная схема и внешний вид электронного термометра на DS-18B20Электронный термометр позволит вам вести наблюдение за температурой различных объектов или сред, в которые будут помещены датчики, и визуально наблюдать за происходящими изменениями, а так же контролировать нахождение температуры в норме, предупреждая Вас звуковым сигналом, если потребуется.
Основой устройства, подключаемого к последовательному порту, служит цифровой термометр DS18B20, фирмы Dallas Semiconductor.



Документацию по DS-18B20 можно взять здесь:  DS-18B20



Обсудить эту статью на форуме (0 ответов).
Вся информация, предоставленная на данном ресурсе разрешена к ознакомлению детям школьного возраста. Все практическое использование может быть связана с повышенной электрической опасностью и разрешено детям только под присмотром взрослых.