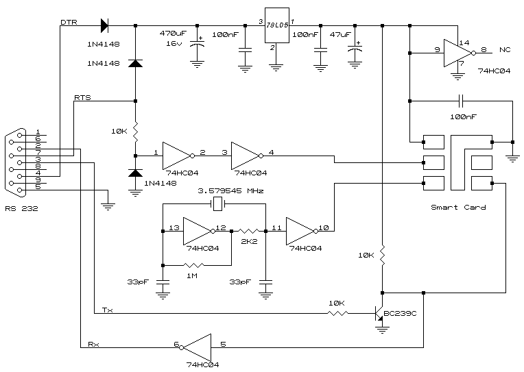
SIM Reader

Предлагаемый SIM Reader не требует внешнего источника питания, конструктивно размещен в пластиковом корпусе и в отличие от стандартных (3.57Мгц и 7.14Мгц) у этих ридеров добавлена третья (14.28Мгц) частота сканирования, что позволяет еще быстрей сканировать сим-карты.

 

SIM Reader

SIM Reader

Обсудить эту статью на форуме (0 ответов).
Вся информация, предоставленная на данном ресурсе разрешена к ознакомлению детям школьного возраста. Все практическое использование может быть связана с повышенной электрической опасностью и разрешено детям только под присмотром взрослых.