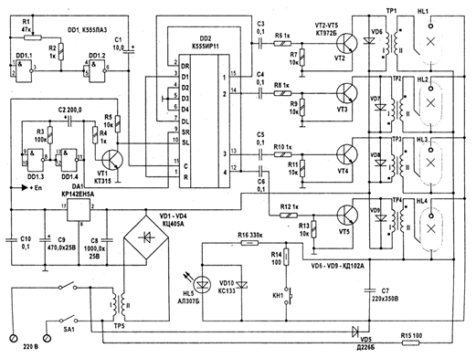
На рисунке приведена принципиальная схема четырехка-нального стробоскопа. Его лампы вспыхивают поочередно, некоторое время в одной последовательности, затем — некоторое время в другой. Частоту вспышек можно плавно изменять переменным резистором R1. В конструкции используются маломощные лампы-вспышки ИФК-120 или ИФК-80.
а элементах DD1.1, DD1.2 собран генератор стробирую-щих импульсов, которые подаются на соответствующий вход DD2. Частоту этого генератора можно плавно менять резистором R1. Второй генератор на элементах DD1.3. DD1.4 генерирует импульсы переключения для управления DD2 по входам SR и SL.
Микросхема DD2 является сдвиговым регистром, а схема ее включения такова, что с приходом очередного тактового импульса происходит циклический (по кругу) сдвиг записанной в регистр информации. Направление сдвига задается комбинацией сигналов на входах SR и SL. Если на входе SR — логическая 1 а на входе SL — логический 0, то происходит сдвиг вправо, при противоположных сигналах на входах — сдвиг влево. Таким образом, лампы HL1, HL2, HL3, HL4, управляемые сигналами с выходов сдвигового регистра DD2, будут поочередно вспыхивать. Автоматическую смену направления вспышек осуществляет генератор на DD1.3, DD1.4. Транзистор VT1 служит для инверсии сигнала генератора. Импульсы управления от микросхемы DD2 поступают через емкости С3, С4, С5, С6 на транзисторные ключи VT2-VT5, которые управляют импульсными высоковольтными трансформаторами ТР1-ТР4.
Микросхемы DD1, DD2 запитываются от стабилизированного источника питания +5 В на микросхеме КР142ЕН5А. На транзисторные ключи подается нестабилизированное напряжение +10 В. В коллекторные цепи ключевых транзисторов включены защитные диоды VD6-VD9.
Накопительная емкость С7 заряжается от сети ~220 В через выпрямительный диод VD5 и токоограничивающий резистор R15. Кнопка КН1 служит для снятия остаточного заряда с емкости С7 после окончания работы со стробоскопом и при настройке. Свето-диод HL5 предназначен для контроля разрядки конденсатора С7.
Трансформаторы ТР1-ТР4 изготавливаются самостоятельно. Они наматываются на ферритовых стержнях диаметром 3 мм и длиной около 15 мм из феррита марки 600НН. Обмотка I содержит 20 витков провода ПЭЛ-1 0.25. обмотка И содержит 800 витков провода ПЭЛ-1 0.07. Каждый слой обмотки тщательно изолируется конденсаторной бумагой. После изготовления трансформатор можно опустить в расплавленный парафин, что обеспечит дополнительную электроизоляцию и зафиксирует обмотки.
Силовой трансформатор ТР5 также можно изготовить самостоятельно, но можно применять и любой готовый с мощностью не менее 6...8 Вт и выходным напряжением 8...12 В.
В том случае, когда лампы монтируются в отдельных корпусах, управляющий поджигом импульсный трансформатор размещают непосредственно возле лампы. Длина кабеля, соединяющего блок лампы и трансформатора с управляющим блоком, не должна превышать 20 м.
При изготовлении, настройке и эксплуатации прибора необходимо соблюдать меры предосторожности по работе с высоким напряжением.