Индикатор напряжения со звуковой индикацией

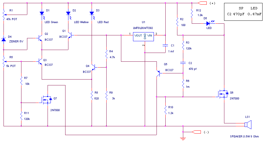
Схема представленная на рисунке выше представляет собой простой индикатор напряжения со звуковой индикацией. Интервал рабочего свечения светодиодов 0.8-1.0 Вольт, Диапазон рабочих напряжений от 10 до 28 вольт. Уровень срабатывания звуковой индикации, сигнализирующей о низком напряжении может быть выбран 10.5-10.2 Вольт. Вместо звуковой сигнализации может быть включен ещё один светодиод. С этом случае емкость конденсатора С2 выбирают равной 0.47 mF. Индикатор обеспечивает поочередное включение светодиодов по мере нарастания напряжения на батарее. Область применения подобных приборов очень широка.

 
/https://vpn.radio-portal.su/cache/INDICAT6_images_stories_pictures_thumb_medium600_0.png

/images/stories/pictures/INDICAT6.png

Обсудить эту статью на форуме (0 ответов).
Вся информация, предоставленная на данном ресурсе разрешена к ознакомлению детям школьного возраста. Все практическое использование может быть связана с повышенной электрической опасностью и разрешено детям только под присмотром взрослых.