Преобразователь частоты для осциллографа

http://www.radio-portal.ru/https://vpn.radio-portal.su/cache/converter_images_stories_pictures_thumb_medium600_0.png

http://www.radio-portal.ru/images/stories/pictures/converter.png
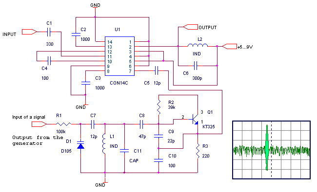
Преобразователь частоты выполнен с отдельным генератором на Q1, его частотой управляет пила развертки осциллографа. Контур L1, C11 и напряжение развертки определяют анализируемую полосу частот. Контур L2, C6 – отфильтровывает помехи(L2 ~300 витков на К12 2000 НМ). U1 - микросхема МС174ПС. Для питания устройства надо использовать стабилизированное напряжение. . Примочка работает на частотах до 250MHz и достаточно линейна при выходных сигналах до 2V. Обычно я подключаю: INPUT- 10см проводок или внешнюю антенну (2м штырь с противовесами, установленный на крыше 5-этажки), OUTPUT- вход Y ( закрытый), output from the generator – С1-73 (сделал ему отвод от выхода генератора развертки), частота развертки - 5мс/дел., . Для контроля диапазона использую плату с LC7265 от старой автомобильной «балалайки». Примочку удобно использовать при настройке Spy передатчиков, RF усилителей, контроля наличия сигналов по диапазону, можно применить как FM передатчик (вместо пилы - магнитофон)
Материал опуликован с согласия автора устройства.
Преобразователь частоты для осцилографа, правильнее называть преобразователем частоты с нулевой выходной ПЧ. Нулевые биения выделяемые фильтром нижних частот образуются одинаково при взаимодействии с частотой гетеродина расположенной как выше, так и ниже частоты принимаемого сигнала. Погрешность определения частоты принимаемого сигнала зависит от скорости перестройки частоты гетеродина и ширины полосы пропускания фильтра нижних частот и может быть достаточно большой. Схема даёт хорошие результаты для приблизительных оценок частоты и амплитуды принимаемых сигналов. Схема должна хорошо работать в индикаторах радиоизлучений, применяемых для обнаружения, например, установленных для подслушивания радиомикрофонов.

Обсудить эту статью на форуме (0 ответов).
Вся информация, предоставленная на данном ресурсе разрешена к ознакомлению детям школьного возраста. Все практическое использование может быть связана с повышенной электрической опасностью и разрешено детям только под присмотром взрослых.