
Рзисторе VT3 и триггера Шмитта на элементах D3.1 и D3.2. Инвертор D3.3 улучшает форму импульсов. Диод VD2 ограничивает отрицательное напряжение на эмиттерном переходе транзистора, предотвращая его пробой. Резистор R4 ограничивает ток через диод при входном сигнале большого уровня. Задающий генератор G1 выполнен на элементах D1.1-3 и кварцевом резонаторе частотой 1 МГц (при незначительном увеличении погрешности измерений возможна замена на конденсатор емкостью 27-35 пФ).
Декадный делитель U2 состоит из элементов D1.4, D5-D9. Выбор диапазона осуществляется уровнем логической единицы с выходов микросхемы D2.
В узле U3 напряжение, снимаемое с конденсатора С4, увеличивается усилителем постоянного тока до уровня 0,1-10 В.
Генератор, управляемый напряжением с линейной характеристикой (узел U4), выполнен на микросхеме 1108ПП1, включенной по стандартной схеме преобразователя напряжения в частоту.
В узлах U5 и U6 использованы оптроны для гальванической развязки СОМ
порта компьютера и измерителя.
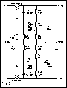
Для питания измерителя используется стабилизатор (рис. 3) с защитой от перегрузки и короткого замыкания на выходе. Выходное напряжение стабилизатора составляет ±10 В при максимальном токе нагрузки 300 мА. При изменении тока нагрузки от 25 до 300 мА выходное напряжение меняется лишь на 0,2 В.
Предлагаемое многофункциональное устройство на цифровых микросхемах представляет собой частотомер и измеритель емкости и индуктивности (далее измеритель) с выводом результатов измерений на персональный компьютер. Подключение к компьютеру осуществляется через свободный СОМ порт.
Основные технические характеристики:
- диапазон измерения индуктивности: 0,05 мкГн - 1 Гн;
- диапазон измерения емкости: 0,5пФ- 1 мкФ;
- диапазон измерения частоты: 5 Гц - не менее 5 МГц;
- амплитуда входного сигнала: 0,5
- погрешность измерения не более напряжение питания (двухполярное):±10В.
- выбор предела измерения: при измерении емкости и индуктивности автоматический или ручной, при измерении частоты - ручной.


Функциональная схема устройства представлена на рис. 1. Измеритель состоит из шести узлов: входного формирователя импульсов U1, задающего генератора (1 МГц) G1, четырехдекадного делителя U2, узла измерения емкости и индуктивности U3, линейного преобразователя напряжения в частоту U4, узла управления декадным делителем U5 и узла приема данных U6.
В режиме измерения частоты (SB1 включен) напряжение, подаваемое на гнездо Fx, преобразованное в прямоугольные импульсы формирователем импульсов U1, поступает на декадный делитель U2 и затем на узел приема данных.
В режиме измерения индуктивности и емкости (SB1 выключен) образцовая частота с задающего генератора G1 поступает на декадный делитель U2, узел измерения U3, преобразователь U4 и на узел приема данных.
Электрическая принципиальная схема изображена на рис. 2.
Формирователь импульсов U1 состоит из усилительного каскада на тран-
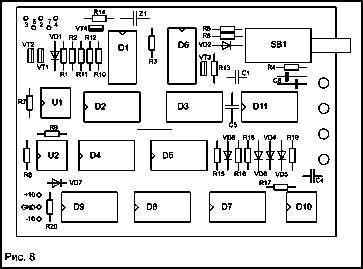
Детали измерителя и стабилизатора смонтированы на печатных платах из двухстороннего фольгированного стеклотекстолита. Плата стабилизатора вставляется в свободный PCI (ISA) слот компьютера. Монтажные схемы плат приведены на рис. 8 и 9.
Налаживание измерителя начинают в режиме измерения частоты (SB1 выключен): включив в программе (LCFMeter.Exe) 1 диапазон измерения, подают напря


жение +10 В на резистор R18, предварительно отсоединив его от R17 и вывода 6 микросхемы D10; изменением емкости С6 добиваются показаний 4400-4500 Гц. Затем, восстановив соединения R18, измеритель переводят в режим измерения емкости (1 диапазон). Подключают эталонный конденсатор емкостью 30-70 пФ и, заменив резистор R17 переменным (делитель равен 40, строка 14 файла LCFMeter.ini), добиваются показаний, близких к эталонному (±2 пФ). Устанавливают постоянный резистор R17 и изменением периода измерения (строка 16 файла LCFMeter.ini) добиваются показаний измерителя, соответствующих но

миналу эталонной емкости. Затем подключа

ют эталонную катушку индуктивности и изменением делителя (строка 6 файла LCFMeter.ini) добиваются показаний измерителя, соответствующих номиналу катушки.
Настройка частотомера (SB1 включен) сводится к установке максимальной чувствительности путем подбора сопротивления резисто

ра R5, подав на вход эталонную частоту с генератора частоты.
При настройке стабилизатора подбором резисторов R4 и R44 добиваются выходных напряжений ±10 В.