
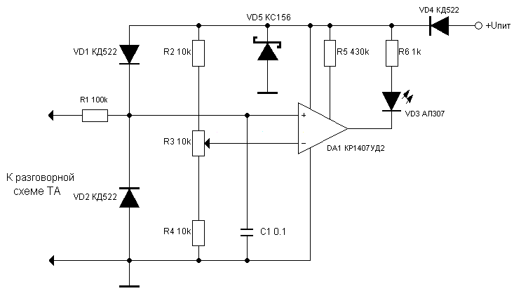
Индикатор устанавливает в корпус телефонного аппарата и питается от телефонной линии. Он индицирует несанкционированное подключение к линии в момент ведения разговора, т.е. когда трубка снята с рычага телефона. Принципиальная схема приведена на рмс.1.