Адаптер к АВУ

Адаптер к АВУ

Адаптер к АВУ

 

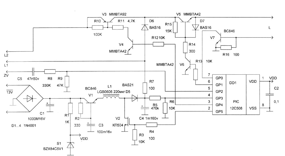
С помощью этого устройства вы сможете решить проблему подключения к блоку АВУ современных телефонных аппаратов, факсов, автоответчиков и модемов. Какой - либо переделки блока АВУ не требуется. Питание адаптера осуществляется через трансформатор от сети 220в и подаётся на вход выпрямительного моста D1…D4. Адаптер подключается к блоку АВУ через клеммы L1, L2, ZV. Телефонный аппарат подключается к разъему L на адаптере.
На выходе адаптера формируется напряжение стандартной телефонной линии.
Подробнее на www.eleus.ru

ТЕХНИЧЕСКИЕ ХАРАКТЕРИСТИКИ
Напряжение сети - 220 в
Выходное напряжение без нагрузки - 60 в
Амплитуда вызывного сигнала - 100 в
Частота вызывного сигнала - 25 Гц

Обсудить эту статью на форуме (0 ответов).
Вся информация, предоставленная на данном ресурсе разрешена к ознакомлению детям школьного возраста. Все практическое использование может быть связана с повышенной электрической опасностью и разрешено детям только под присмотром взрослых.