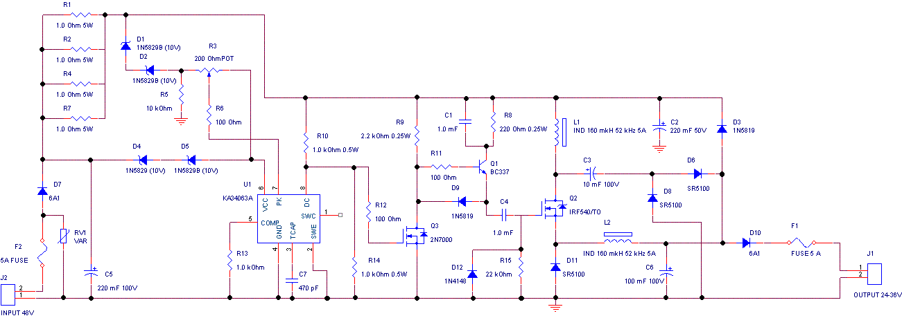
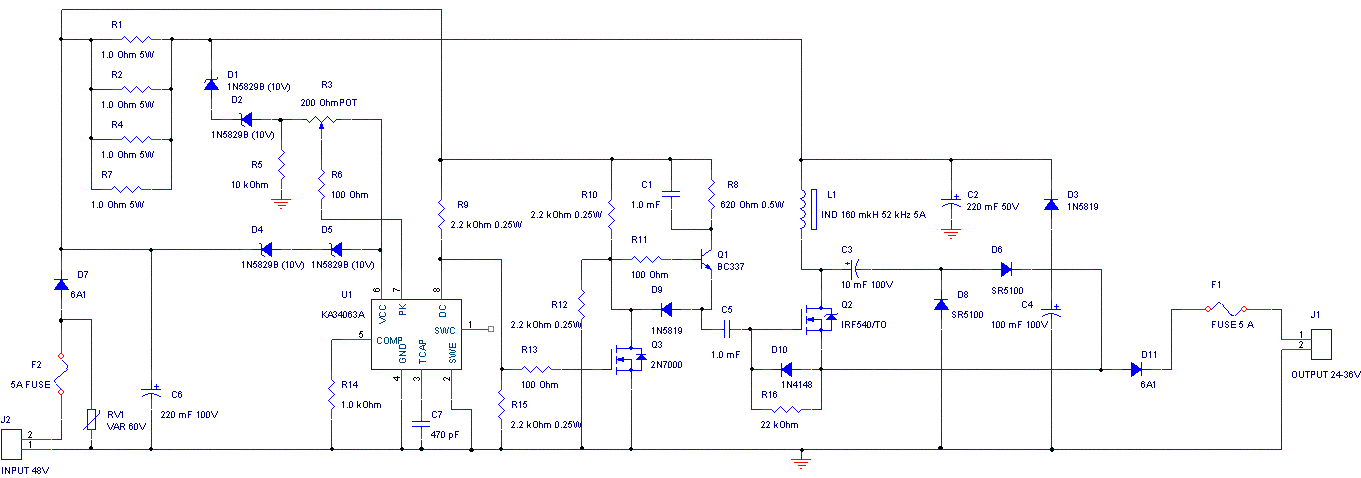
Импульсные источники питания на ток до 5А

Ниже представлены две схемы источников питания на ток нагрузки до 5А. Входное напряжение 48 Вольт. Выходное регулируетсяв пределах 24-36 вольт.

 

http://www.radio-portal.ru/https://vpn.radio-portal.su/cache/SUPPLY14_images_stories_pictures_thumb_medium600_0.png

http://www.radio-portal.ru/images/stories/pictures/SUPPLY14.png

 

http://www.radio-portal.ru/https://vpn.radio-portal.su/cache/SUPPLY15_images_stories_pictures_thumb_medium600_0.png

http://www.radio-portal.ru/images/stories/pictures/SUPPLY15.png

Обсудить эту статью на форуме (0 ответов).
Вся информация, предоставленная на данном ресурсе разрешена к ознакомлению детям школьного возраста. Все практическое использование может быть связана с повышенной электрической опасностью и разрешено детям только под присмотром взрослых.