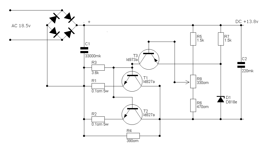
Блок питания для трансивера 13,8В 22А
4l1da@rambler.ru
Просмотров: 9249
Вся информация, предоставленная на данном ресурсе разрешена к ознакомлению детям школьного возраста. Все практическое использование может быть связана с повышенной электрической опасностью и разрешено детям только под присмотром взрослых.