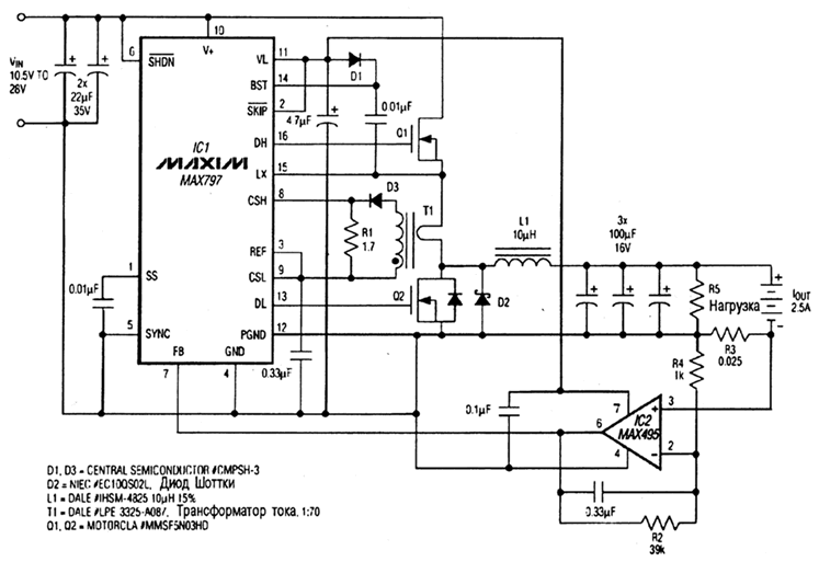
Зарядное устройство на ток 2,5 А

 

Зарядные устройства для аккумуляторных батарей обычно разрабатываются без учета эффективности преобразования, однако в таком случае рассеиваемое ими тепло может создать определенные проблемы. Показанное на рисунке устройство дает ток заряда до 2,5 А при эффективности преобразования, достигающей 96%. Таким образом, при питании от автомобильного аккумулятора можно заряжать аккумуляторные батареи, содержащие от одного до шести элементов.
Микросхема IC1 представляет собой импульсный стабилизированный понижающий преобразователь, который работает и с внешним мощным электронным ключом на транзисторе Q1, и с синхронным выпрямителем. В схеме применена цепь вольтодобавки для получения источника плавающего положительного напряжения, который необходим для управления затвором транзистора Q1. При протекании тока заряда на резисторе R3 сопротивлением 25 мОм появляется напряжение, которое усиливается операционным усилителем, а его выходной сигнал положительной полярности подается на соответствующий вход IC1 в качестве напряжения обратной связи. При такой обратной связи микросхема стабилизирует ток заряда на уровне 2,5 А.
Одновременно с режимом заряда схема может служить источником питания для отдельной нагрузки, параметры которой определяются резисторным датчиком тока R1 и токовым трансформатором Т1, повышающим эффективность преобразования схемы за счет снижения мощности, рассеиваемой на резисторе R1. При выбранном соотношении числа витков (1:70) в обмотках трансформатора Т1 через резистор R1 протекает только 1/70 суммарного тока батареи и дополнительной нагрузки. При этом на резисторе появляется напряжение обратной связи, которое позволяет микросхеме IC1 ограничивать общий ток уровнем, не превышающим предельно допустимый для внешних элементов.

Обсудить эту статью на форуме (0 ответов).
Вся информация, предоставленная на данном ресурсе разрешена к ознакомлению детям школьного возраста. Все практическое использование может быть связана с повышенной электрической опасностью и разрешено детям только под присмотром взрослых.