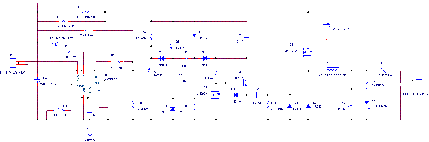
Представленая схема преобразователя напряжения для ноутбука или любого другого устройства позволяет получить на выходе стабильное напряжение 16-19 Вольт, ток в нагрузке до 4-х ампер. Это позволяет подключить преобразователь вместо сетевого адаптора. В качестве источника энергии предполагается использование Li-Ion или Li-Pol батарей емкостью 6-12 ампер часов (8 штук соединенных последовательно). Конечно возможно применение другого типа батарей, номинальным напряжением 24-29 Вольт, однако это значительно увеличит габариты устройства. Необходимо учитывать, что при применении устройства надо позаботиться о схеме защиты батарей от глубокого разряда и схеме индикации состояния батарей. Индуктивность катушки 100-160 mkGn (52 kHz 5A). Транзистор Q2 требуется установить на радиатор. Регулировка максимального тока осуществляется потенциометром R5, регулировка выходного напряжения потенциометром R13.