Зарядное устройство с защитой от переполюсовки батареи

Универсальная схема зарядного устройства предназначена для заряда малогабаритных аккумуляторов всех видов (Ni-Cd & Ni-Mh). Отличительными особенностями данной схемы являются : простота, защита от переполюсовки батареи, индикация состояния заряда, соблюдение правил и технологии заряда аккумуляторов, требуемых производителями изделий, универсальность, дающая возможность изготовить всего один тип печатной платы и подбором элементов добиться разных значений величин выходного напряжения и тока, высокая стабильность выходных параметров.
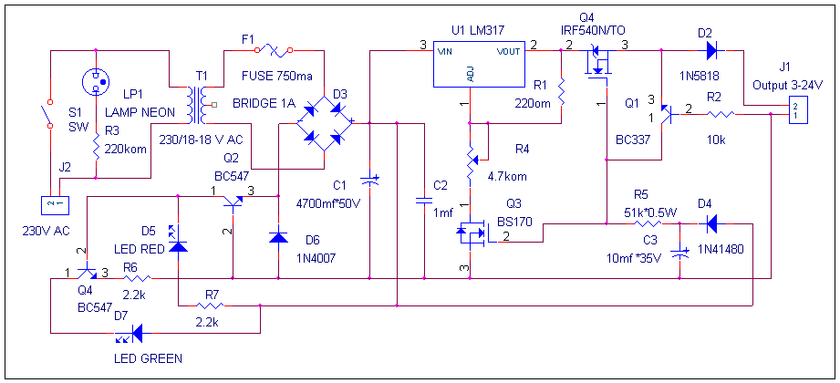
Перед началом изготовления устройства небходимо рассчитать величину напряжения в конце заряда и величину тока заряда. Методика такого расчёта приведена на другой страничке сайта и при необходимости можно к ней обратиться. В кратце: величина выходного напряжения рассчитывается по принципу 1.45 В умножить на количество элементов аккумулятора. Величина тока заряда определяется как 1/10 от ёмкости батареи в А/ч. Такие параметры считаются оптимальными, не вредят батарее, дают возможность провести с аккумуляторами до 700 циклов (заряд - разряд) при сохранеии их параметров в нормах декларируемых изготовителями. Верно при температуре окружающей среды до 25 С. При более высоких температурах необходимо предпринимать определённые меры для исключения превышения температуры во время заряда выше 35 С.
Величину требуемого напряжения заряда устанавливают подбором подстроечного резистора R4. Желательно, чтобы величина максимального тока не превышала 600 mA. Если величина тока заряда не превышает 200 mA, нет необходимости в установке стабилизатора U1 на радиатор. Светодиод D5 сигнализирует о наличии тока заряда, светодиод D7 о заряде батареи и переходе зарядного устройства в режим поддержания минимального тока заряда - исключающего саморязряд батареи. Желательно после перехода блока в этот режим оставить батарею в заряде ещё в течении пару часов - для гарантии получения полностью заряженной батареи. Устройство защиты от переполюсовки собрано на транзисторах Q3, Q4. ИНдикация заряда на транзисторах Q2, Q4. Трансформатор должен быть не менее 15- 20 W, выходное напряжение не менее, чем на 15-20% больше, чем расчётное напряжение заряда. При существующих номиналах, в схеме применён трансформатор на 30 Вольт. Как вариант рекомендуется установить на передней панели устройства приборы: амперметр и вольтметр, сопротивление R4 поставить в этом случае переменного типа и вывести также на переднюю панель устройства. Получится универсальное зарядное компактное устройство. Предложенную схему защиты от переполюсовки можно применить в любой другой схеме источника заряда или блока питания, в том числе и в предложенном на нашем сайте импульсном источнике заряда.

Обсудить эту статью на форуме (0 ответов).
Вся информация, предоставленная на данном ресурсе разрешена к ознакомлению детям школьного возраста. Все практическое использование может быть связана с повышенной электрической опасностью и разрешено детям только под присмотром взрослых.