Импульсный преобразователь напряжения от бортовой сети автомобиля

 

 

 

 

 

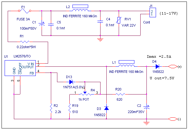
Схема представленная на рисунке представляет собой простой импульсный преобразователь напряжения от борт сети автомобиля. Основное назначение - питание различных мобильных средств связи или различных зарядных устройств. Переменным сопротивлением устанавливается уровень выходного напряжения. Величина максимального тока ограничивается сопротивлением R1.

 

 

 

 

 

 

 

 

 

 

 

Обсудить эту статью на форуме (0 ответов).
Вся информация, предоставленная на данном ресурсе разрешена к ознакомлению детям школьного возраста. Все практическое использование может быть связана с повышенной электрической опасностью и разрешено детям только под присмотром взрослых.