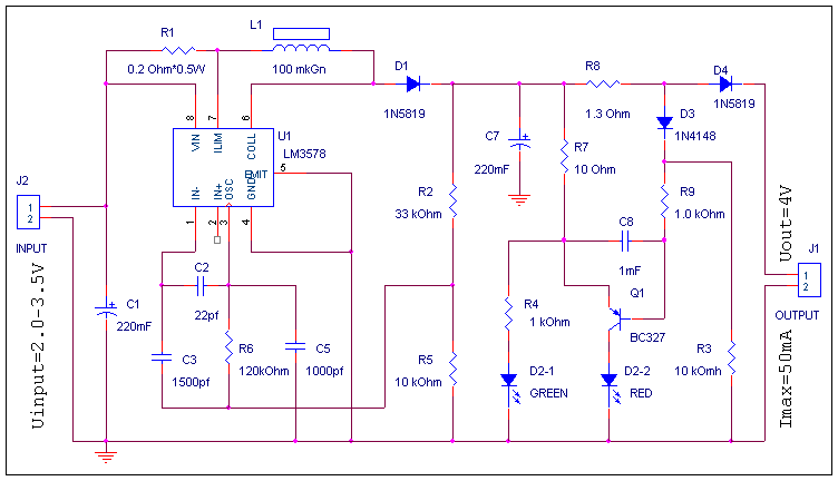
Импульсный низковольтный преобразователь напряжения

Схема представленная на рисунке представляет собой простой импульсный преобразователь напряжения на повышение. Входное напряжение 2-3 вольта, что дает возвожность использовать в качестве источника питания две батареи. Индикатор протекания тока собран на светодиодах D2-1, D2-2. Если не требуется индикация, их можно исключить. Ток потребления ограничиваетя величиной сопротивления R1. Одно из возвожных областей применения - зарядное устройство для сотовых телефонов.

 

Обсудить эту статью на форуме (0 ответов).
Вся информация, предоставленная на данном ресурсе разрешена к ознакомлению детям школьного возраста. Все практическое использование может быть связана с повышенной электрической опасностью и разрешено детям только под присмотром взрослых.