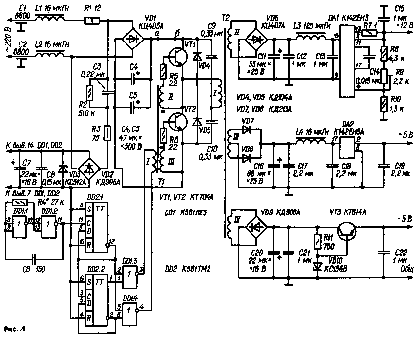
По структуре предлагаемое вниманию читателей устройство не ново: выпрямитель напряжения сети - конденсаторный фильтр - так называемый полумостовой преобразователь постоянного напряжения в переменное (с понижающим трансформатором) - выпрямители - фильтры - стабилизаторы. Однако в отличие от многих подобных источников питания такой структуры, описанных в литературе, в этом применено внешнее возбуждение преобразователя. Это позволило оптимально сформировать базовый ток ключевых транзисторов и тем самым полностью исключить сквозной ток через них и в результате - снизить потери в транзисторах и выпрямительных диодах и уменьшить излучаемые преобразователем помехи. Применение внешнего возбуждения также существенно упрощает налаживание этой части устройства и поиск дефектов. Принципиальная схема блока питания изображена на рис. 1, а диаграммы сигналов в его характерных точках - на рис. 2. Первичная (I) обмотка основного трансформатора Т2 преобразователя включена в диагональ моста, образованного транзисторами VT1, VT2 и конденсаторами С9, С10. Базовые цепи этих транзисторов питаются от обмоток II и III трансформа тора Т1, на первичную обмотку которого поступает ступенчатое напряжение с формирователя, собранного на микросхемах DD1, DD2.
Задающий генератор формирователя собран на инверторах DD1.1, DD1.2 и вырабатывает колебания частотой около 120 Гц. Импульсы с выходов триггеров DD2.1 (частота следования 60 кГц) и DD2.2 (30 кГц) поступают на входы элементов DD1.3 я DD1.4, в результате чего на их выхода формируются импульсные последовательности со скважностью 4. Их разность (рис. 2, диагр. "Т1, обм. I") имеет вид импульсов чередующейся полярности длительностью около 8 мкс с паузами такой же продолжительности между ними.
Через трансформатор Т1 это ступенчатое напряжение передается на базу ключевых транзисторов VT1, VT2 и поочередно открывает их. Наличие пауз между импульсами гарантирует полное закрывание каждого из них перед открыванием другого. 
Микросхемы DD1, DD2 формирователя питаются напряжением 12 В от бестрансформаторного источника; состоящего из балластного конденсатора С3, выпрямительного моста VD2, стабилитрона VD3 и конденсаторов фильтра С7, С8. Выбор такого напряжения питания микросхем позволил использовать трансформатор Т1 с максимально возможным коэффициентом трансформации (10:1), что снизило токовую нагрузку на элементы DD1.3, DD1.4 и дало возможность обойтись без дополнительных транзисторных ключей в их выходной цепи.
Два верхних по схеме источника выходного напряжения собраны на микросхемных стабилизаторах серии К 142 и П-образных LC-фильтрах. Поскольку выпрямленное напряжение имеет вид разделенных паузами импульсов, по форме близких к прямоугольным, на входах фильтров включены оксидные конденсаторы К52-1 относительно небольшой емкости, удовлетворительно работающие на выбранной частоте преобразования. Благодаря малому току, потребляемому от нижнего источника, его сглаживающий фильтр содержит только конденсаторы, а стабилизатор выполнен по параметрической схеме с усилителем тока.
Устройство собрано на печатной плате (рис. 3), изготовленной из двустороннего фольгированного стеклотекстолита толщиной 1,5 мм. Со стороны элементов фольга сохранена и выполняет функции общего провода и экрана. Крестами на рис. 3 обозначены места пайки к ней выводов деталей. Участок фольги под микросхемами DD1, DD2 отделен прорезью и соединен с минусовым выводом источника питания микросхем DD1, DD2. Соединение обеспечено пропайкой вывода 8 микросхемы DD2 с обеих сторон платы (обозначен на рис. 3 залитой точкой).
С кромок всех остальных отверстий фольга удалена путем зенковки сверлом примерно вдвое большего диаметра. Освобождены от фольги также участки около отверстий под выводы микросхем DA1, DA2.
Транзисторы VT1, VT2 закреплены на пластине размерами 40Х22 мм из двустороннего фольгированного стеклотекстолита толщиной 1,5 мм, припаянной перпендикулярно плате. Резьбовые выводы транзисторов укорочены до минимально необходимой длины.
Для подключения к компьютеру и к сети в плату впаяны штыри диаметром 1 мм от вилки разъема ШР. Штыри, обозначенные на рисунках I и 3 буквами а и б, предназначены для контроля потребляемого преобразователем тока при налаживании; впоследствии их соединяют проволочной перемычкой.
Печатную плату 2 крепят винтами 6 на трубчатых стойках 3 к теплоотводу 5 микросхем 4 (DA1 и DA2), играющему роль задней стенки компьютера. Теплоотвод снабжен ребрами по всей длине, кроме мест установки розеток для подключения к "Радио-86РК" внешних устройств. Микросхемы DA1 и DA2 закреплены на теплоотводе винтами и припаяны выводами к плате 2. Выводы пропущены через прямоугольные окна платы.
От элементов компьютера источник питания отделен экранирующей перегородкой 1 из фольгированного стеклотекстолита, закрепленной на двух боковых стенках 7, изготовленных из листовой латуни толщиной 1 мм. Стенки крепят к плате 2 теми же винтами 6. Проходные конденсаторы 8(С1) и 9(С2) закреплены на одной из стенок гайками.
В устройстве использованы постоянные резисторы С2-1 (R7) и МТ (остальные), подстроечный резистор СП3-196 (R9), конденсаторы КТП-2а (С1, С2), К50-27 (С4, С5), К52-1 (С7, C11, C16, С20), K73-17 на номинальное напряжение 400 (С3) и 250 В (С9, С10), КМ-5 (С6, С14) и КМ-6 (остальные). Дроссели L1, L2, L4 - ДМ-2,5 L3 - ДМ-0,4.
Транзисторы КТ704А вполне заменимы на КТ704, КТ812, КТ824 с любым буквенным индексом, транзистор КТ814А - на любой из серии КТ814 или КТ816. Вместо микросхемы К142ЕНЗ (DA1) можно применить К142ЕН2 с индексом Б или Д, включив ее подобно DA2. Допустима замена диодов КД213А (VD7, VD8) на КД212А, но их необходимо снабдить небольшими теплоотводами.
Трансформатор Т1 намотан на кольцевом магнитопроводе типоразмера К 10Х6Х5 из феррита 2000НМ. Его обмотка I содержит 180 витков провода ПЭЛШО 0,1, обмотки II и III - по 18 витков ПЭЛШО 0,27. Магнитопровод трансформатора Т2-К28Х16Х9 из феррита 2000НМ. Обмотка I состоит из 105 витков провода ПЭЛШО 0,27, обмотки II и IV - соответственно из 14 и 8 витков монтажного провода МГТФ сечением 0,07 мм2 (можно заменить проводом ПЭЛШО 0,27), обмотка III - из 2Х7 витков ПЭВ-2 диаметром 1 мм. Витки обмоток каждого трансформатора необходимо равномерно распределить по всему магнитопроводу (у обмотки III - каждую половину).
Налаживание начинают с того, что к контактам о и б подсоединяют миллиамперметр с пределом измерения 100 мА, а к выходу среднего (по схеме) источника выходного напряжения - резистор сопротивлением 5 Ом с рассеиваемой мощностью не менее 5 Вт. После этого к выводам конденсатора С7 через резистор сопротивлением 510 Ом (0,5 Вт) подключают внешний источник постоянного напряжения 20 В и проверяют на соответствие диаграммам на рис. 2 форму сигналов в характерных точках формирователя импульсов. Сигналы, снятые с базы транзисторов VT1, VT2 относительно их эмиттера, должны соответствовать нижней по рисунку диаграмме. Для получения необходимой частоты повторения импульсов подбирают резистор R4 или конденсатор С6.
Далее, не отключая внешнего источника питания формирователя импульсов, подсоединяют налаживаемый блок питания через автотрансформатор (ЛАТР) к сети и, плавно повышая напряжение с нуля, следят за потребляемым преобразователем током, который должен плавно возрастать, но не превышать 35 мА при напряжении 220 В. Если же он существенно больше или, наоборот, очень мал, то это, скорее всего, результат ошибки в монтаже.
При нормальном потребляемом токе отключают внешний источник питания формирователя и проверяют работу остальных двух источников выходного напряжения, нагрузив их соответственно резисторами сопротивлением 75 и 100 Ом. Требуемое выходное напряжение первого из этих стабилизаторов устанавливают подстроечным резистором R9, второго (если оно выходит за пределы -4,75...-5,25 В) - подборкой стабилитрона VD10. В небольших пределах напряжение на выходе этого стабилизатора можно изменять, подбирая резистор R11.
Для внесения тех или иных изменений в блок в процессе налаживания после отключения его от сети необходимо разряжать конденсаторы С4 и С5, замыкая их резистором сопротивлением 300 Ом (1 Вт).
Описанный блок питания обеспечивает по источнику +12 В максимальный ток 300 мА, по источнику +5 В - 1 А и по источнику -5 В - 50 мА. Однако, если диоды VD7, VD8 снабдить теплоотводами или установить их на заднюю стенку компьютера через слюдяные прокладки, максимальный ток источника +5 В можно поднять до 2 А. Максимальный ток источника -5В можно увеличить до 100 мА, если позаботиться о дополнительном охлаждении транзистора VT3. Следует иметь в виду, что форма сигнала на обмотках трансформатора Т2 близка к показанной на рис. 2 (диагр. "Т1, обм. I"), но только при чисто активной нагрузке.
Радио 7, 1990г. (стр. 58-61).