Источник бесперебойного питания 12V 20W

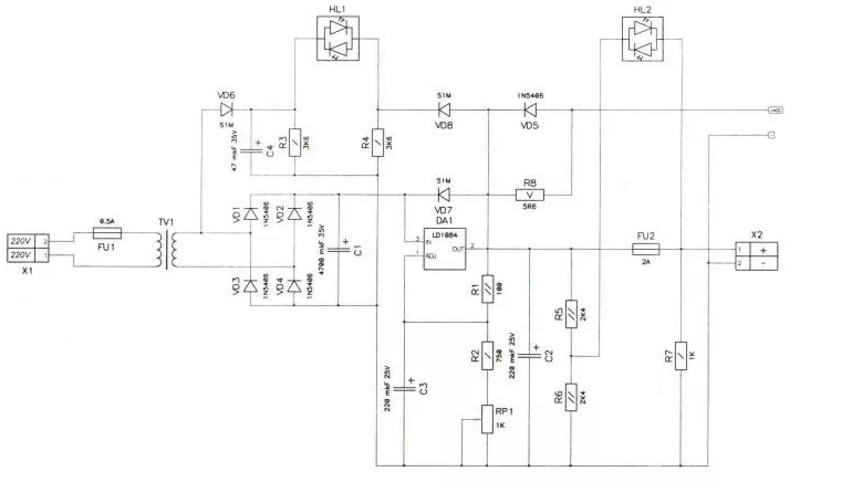
Источник бесперебойного питания ББП-20М

 

BBP 20M

BBP 20M

Вся информация, предоставленная на данном ресурсе разрешена к ознакомлению детям школьного возраста. Все практическое использование может быть связана с повышенной электрической опасностью и разрешено детям только под присмотром взрослых.