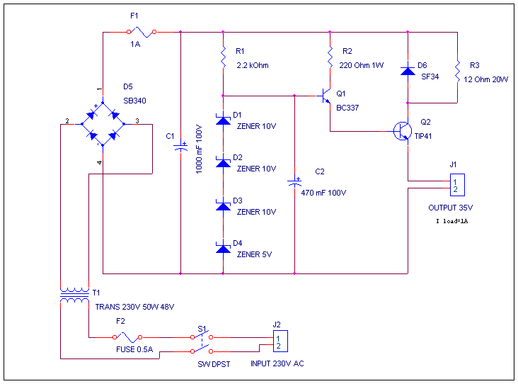
Cтабилизатор напряжения на 35 вольт

Схема представленная на рисунке выше представляет собой простой стабилизатор напряжения Диапазон рабочих напряжений от 30 до 50 вольт определяется подбором стабилитронов. Указанные в схеме элементы обеспечивают выходное напряжение 35 Вольт. Транзистор Q2 требуется установить на радиатор. В целях уменьшения рассеиваемой мощности на транзисторе в цепи коллектора транзистора включено сопротивление, которое набирается подбором параллельно соединенных резисторов. Для уменьшения потерь и колличества выделяемого тепла на транзисторе Q2, желательно чтобы разность между входным и выходным напряжением была в пределах 3-5 вольт.

 

Обсудить эту статью на форуме (0 ответов).
Вся информация, предоставленная на данном ресурсе разрешена к ознакомлению детям школьного возраста. Все практическое использование может быть связана с повышенной электрической опасностью и разрешено детям только под присмотром взрослых.