Ещё один способ получения искусственной общей точки в цепях питания
Принципиальная схема
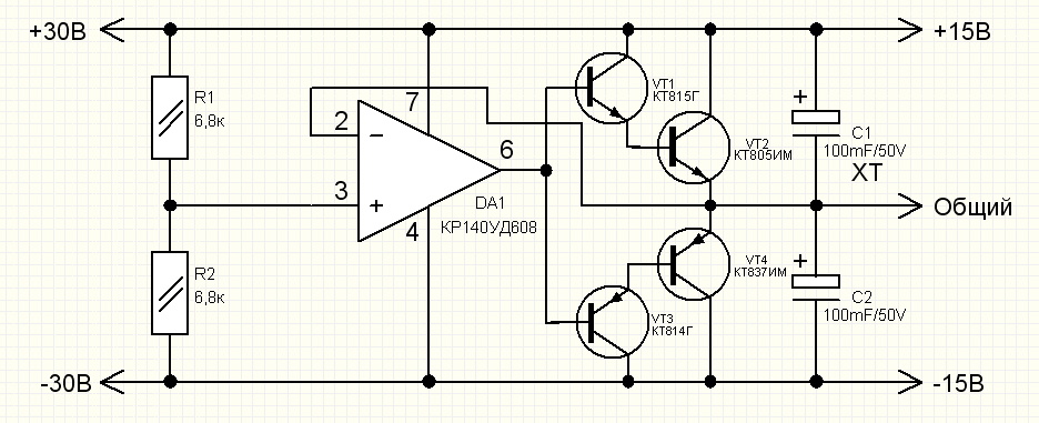
Как вы уже поняли, я ещё раз хочу надпомнить о весьма лёгком способе питания бвуполярных схем от однополярного источника питания. Данная схема весьма легка в сборке и практически не требует особой наладки. Вся схема основана по принципу работы компаратора, собранного на микросхеме КР140УД608. На неинвертирующий вход микросхемы (вывод3) подаётся опорное напряжение, равное положине напряжения питания. Опорное напряжение задаётся делителями напряжения (R1,R2). На инвертирующий вход микросхемы (вывод 2) подаётся напряжение обратной связи, снимаемое с выхода эмиттерного повторителя, состоящего из транзисторов (VT1-VT4). С выхода микросхемы (вывод 6) сигнал поступает на вход эмиттерного повторителя. Выводы 7 и 4 микросхемы DA1 подключены соответственно к входному нвпряжению питания (7 вывод-"+", 4 вывод-"-"). Вся прелесть этой схемы в том, что она способна работать от 6В с макимально допустимым 30В и равновесие плеч напряжения независимо от бросков входного напряжения. Характеристики: диапазон рабочего напряжения - 6-30В, ток нагрузки - 1А, Отклонения напряжения при входном напряжении 30В и нагрузке 1А - +/- 1%.