Самодельное солнечное зарядное устройство радиолюбителя

 

            Предлагаю вашему вниманию свою конструкцию, собранную на основе публикаций из интернета и своих доработок. Мое зарядное устройство имеет мощность 20 ват и состоит из двух панелей 12в- 10 ват 30х35см, в разложенном положении солнечная панель получается 35х60см. И обеспечивает на выходе стабилизированные напряжения 14в- 20 ват, напрямую от панелей и от встроенного аккумулятора 14,8в- 4,3 ампер-часа для питания ноутбука или планшета, а также два USB выхода 5в- 4,3 ампер-часа каждый, в сумме 5в- 8,6 ампер-час.

z01  z02 z03
z03
z04

 

Панель собрана в виде «дипломата» что в закрытом состоянии полностью предотвращает повреждение самой панели. По сути, здесь сделаны два самостоятельных зарядных устройства со встроенными аккумуляторами 7,4в 4,3 ампер-часа. При последовательном включении мы получим на выходе 14,8 вольт. 4,3 ампер-часа, для наших нужд в ночное время, или два блока аккумуляторов 7,4в в сумме 8,6 ампер-часа. Также есть выхода для зарядки свинцовых аккумуляторов. Я использовал литиевые аккумуляторы от вышедших батарей ноутбука. Как правило, в батарее выходит из строя одна секция и батарея не держит заряд. Отобрал только рабочие банки. Вы можете использовать любые аккумуляторы, схема позволяет настроить стабилизированное напряжение на выходе устройства. В моем случае для зарядки литиевых аккумуляторов 8,4в, свинцовых 14в и USB устройств и мобильных телефонов 5в. Имея эти напряжения и используя токоограничивающий резистор можно заряжать все виды устройств от 1,2в до 12-14в. Вы можете использовать одну панель 12в-10 ват, тогда дипломат будет вполовину тоньше и дольше заряжать батарею.

Конструкция и схема.

Что нам понадобится это две солнечных панели 12в-10ват в моем случае это панели китайского производства стоимостью 18 долларов одна штука итого 18х2=36 долларов (мне обошлись 435грн на момент покупки вместе с пересылкой из Киева). Можно использовать и другие модели в алюминиевых рамках.

 

z05
z05
z06
z06
z06
z06

 

 

Также необходима петля для соединения панелей в «дипломат» можно использовать и две подходящих петли от шкафчиков.

 z08

z08

 

 

USBгнезда в моем случае это дополнительные гнезда для задней панели системного блока, можно использовать USBгнезда отрезанные от USB удлинителя ,только крепить в панели их придется вклейкой или хомутиками.

z10
z10
z11
z11
z12 z13

 

            Аккумуляторы, два сверхярких светодиода (можно от фонарика)- используются для индикации заряда и ночью для подсветки в палатке, если не используется мощная светодиодная лампа. Выключатели и прочая мелочевка, все видно на приложенных фотографиях.

 

 

z14
z14
z15
z15

 

Поскольку не допустим полный разряд аккумуляторов в конструкции используется блок контроля разряда АКБ который отключает встроенную батарею при снижении напряжения на литиевых аккумуляторах до 6,1в (вы можете легко перестроить на любое напряжение для своих аккумуляторов), также батарея отключается и при коротком замыкании на выходе.

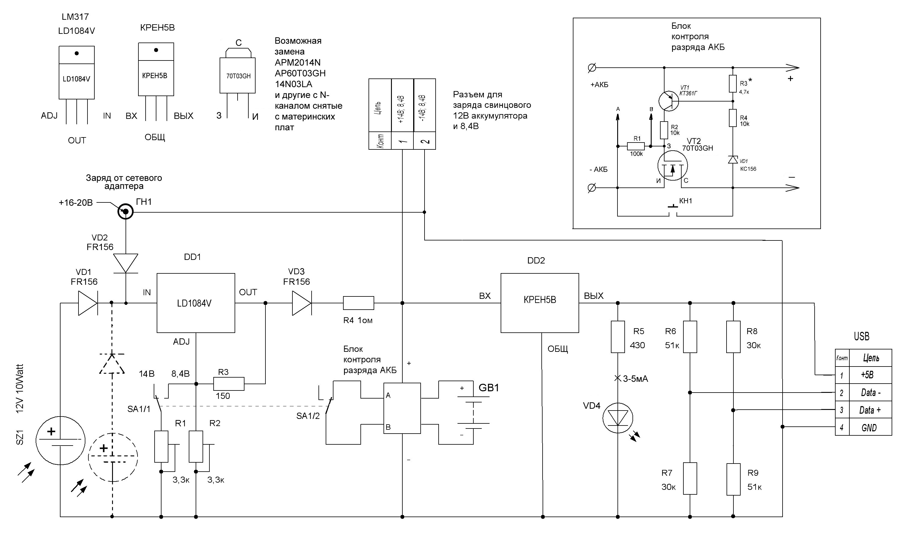
            На рисунке приведена полная схема одного блока зарядного устройства. У меня для каждой панели свой блок и свои аккумуляторы, можно просто запаралелить панели и использовать один блок, на схеме пунктиром указано как правильно подключить вторую солнечную панель к одному блоку стабилизации.

z16

z16

 

 

Описание схемы.

            SZ1 – солнечная панель, диоды VD1и VD2 защищают солнечную панель при заряде от сетевого адаптера и от переполюсовки на входе. VD2 – защищает регулируемый стабилизатор DD1 от выхода из строя при отсутствии напряжения на входе стабилизатора. Стабилизаторы DD1,DD2 позволяют получить стабильные напряжения для заряда. Резисторами R1,R2 устанавливаем необходимые напряжения для заряда аккумуляторов. Резистор R4 служит для ограничения тока при разряженном аккумуляторе, у меня при его номинале 1ом порядка 1-1,25А. Резистором R5 устанавливаем ток через светодиод индикации и подсветки VD4. Светодиод служит для индикации подключения встроенного аккумулятора и индикации наличия напряжения заряда. На резисторах R6-R9 собраны делители, задающие необходимые уровни для USB. Клавишный переключатель SA1 позволяет выбрать режим использования, в положении 14В мы можем заряжать внешний свинцовый или другой аккумулятор при этом контакты SA1/2 отключают встроенный в панель аккумулятор. В положении 8,4В подключается встроенный аккумулятор, на него подается напряжение от солнечной панели для заряда, а также им можно пользоваться в ночное время для зарядки любых устройств и питания светодиодной лампы (у меня светодиодная USB лампа для компьютера). В режиме экономии для подсветки ночью в палатке достаточно свечения сверхярких светодиодов индикации при этом суммарный ток потребления от встроенного аккумулятора составит 10мА (5мА светодиод и 5мА стабилизатор КРЕН5В) Гнездо ГН1 служит для подключения сетевого адаптера и подзарядки встроенной батареи от сети адаптер должен обеспечивать на выходе постоянное напряжение 20-16в при токе нагрузки 1,5-2А.

            Работа с солнечным зарядным.

Включение устройства при полностью разряженном встроенном аккумуляторе (блок защиты АКБ отключил аккумулятор) произойдет только в режиме SA1 8,4В при этом контактная группа SA1/2 разблокирует работу аккумулятора, подключение же его на зарядку произойдет автоматически при подаче напряжения заряда от сетевого адаптера или раскрытой солнечной панели при солнечном освещении, засветившийся светодиод укажет на наличие напряжения заряда.

Включение работы при заряженной аккумуляторной батарее, при отсутствии достаточного освещения производится в режиме SA1 8,4В кратковременным нажатием кнопки КН1 при этом засветившийся светодиод укажет на подключение АКБ. По окончании заряда телефонов и др. устройств, переводом SA1 в положение 14В мы отключаем встроенный аккумулятор, светодиод погаснет.

В положении SA1-14В и освещении солнечной панели солнечным светом или подключении сетевого адаптера на выходном разъеме для внешнего аккумулятора будет стабилизированное напряжение 14 вольт, которое можно также использовать для заряда портативной радиостанции. При этом на USB разъеме будет напряжение 5 вольт для заряда USB устройств независимо от встроенного аккумулятора.

В положении SA1-8,4В и освещении солнечной панели солнечным светом или подключении сетевого адаптера на выходном разъеме будет напряжение аккумулятора и в процессе заряда встроенного аккумулятора поднимется до 8,4 вольта. При этом на USB разъеме будет напряжение 5 вольт. Для освещения палатки я использую пятивольтовые светодиодные лампы рассчитанные на подключение к USB, подключаю их к USB выходу поскольку напряжение 5 вольт стабилизировано то и лампа светит стабильно до полного разряда встроенной аккумуляторной батареи.

Блок контроля АКБ защищает встроенный дорогостоящий аккумулятор от выхода из строя при коротком замыкании и от полного разряда, а также позволяет отключать полностью заряженный аккумулятор от схемы в режиме дежурного хранения.                 Заменой стабилитрона VD1 и подбором резистора R3 его можно настроить на любое напряжение отключения, например для 12 вольтового свинцового аккумулятора минимальное напряжение не должно быть ниже 9-10 вольт. Кратковременное нажатие кнопки КН1 позволяет в режиме 8,4В подключать встроенный аккумулятор, также в режиме 8,4В аккумулятор автоматически подключается при подаче напряжения на гнездо ГН1 или раскрытии солнечной панели на солнце.

 

 

Порядок настройки.

         Блок стабилизаторов

Для настройки блока стабилизаторов на всякий случай отключаем солнечную панель, на гнездо ГН1 подаем напряжение от источника питания. Переключаем переключатель SA1 в положение 14В и резистором R2 устанавливаем напряжение на 1 контакте разъема для внешнего аккумулятора 14 вольт затем при отключенном встроенном аккумуляторе SA1 переключаем в положение 8,4В резистором R1 устанавливаем напряжение 8,4 вольта на 1 контакте разъема для внешнего аккумулятора (если используем другой встроенный аккумулятор то устанавливаем другое напряжение) Обязательно настройку начать с режима 14В!Затем подключаем разряженный встроенный аккумулятор и подбором резистора R4 (изготовлен из куска нихромовой спирали от электроплитки) устанавливаем максимальный ток заряда у меня 1-1,25А. Необходимо учитывать что на выходе для зарядки ток заряда от одной солнечной панели не будет превышать 500мА при работе в параллель двух панелей 1А , при заряде от сетевого адаптера будет достигать 1-1,25А.

           

Блок контроля АКБ

На вход блока вместо аккумулятора подключаем регулируемый блок питания, устанавливаем напряжение 12-14в, на выход подключаем через резистор 1ком светодиод. Кратковременно нажимаем на кнопку КН1 светодиод должен засветится, затем плавно уменьшаем напряжение с блока питания до того момента пока не погаснет светодиод и замеряем напряжение на входе блока контроля АКБ это напряжение будет соответствовать напряжению отключения батареи. Подбором резистора R3 блока АКБ устанавливаем напряжение срабатывания защиты у меня 6,1в. Поочередно увеличивая напряжение блока питания и нажимая кнопку КН1 запускаем АКБ и уменьшая напряжение делаем замеры несколько раз убеждаясь в правильности настройки защиты. Также замыкание точек А и В между собой должно приводить к немедленному отключению АКБ независимо от напряжения на входе АКБ. Заменой стабилитрона на большее или меньшее напряжение и подбором резистора R3 можно перестроить защиту на любое напряжение.

Монтаж.

Монтаж блоков выполняется на двух отдельных стеклотекстолитовых платах, детали распологаются со стороны печатного монтажа. Монтажные дорожки выполнены путем прорезания резаком из ножовочного полотна под металлическую линейку. Размеры плат позволяют использовать любые детали. Чертеж платы блока контроля АКБ приведен на рисунках №1 и №2, чертеж платы стабилизаторов на рисунках №4 и №5

 

z17 z18 z19
z20
z20
z21

 

 

Микросхемы стабилизаторов укреплены непосредственно на алюминиевой рамке солнечной панели через изолирующие прокладки, взятые с вышедшего из строя компьютерного блока питания. Платы и аккумуляторы приклеены на двусторонний скотч и дополнительно по контуру проклеены силиконовым термоклеем. Светодиод индикации также приклеен силиконовым термоклеем. Полевой транзистор блока АКБ припаян непосредственно к фольге платы 60 ватным паяльником.

 

z22
z22

z23
z23

 

Детали

Стабилизатор DD1 можно заменить любым регулируемым стабилизатором на 3-5А напряжение до 35 вольт например LM 317, LM117,

Стабилизатор USB 5в DD2 заменяется любым пятивольтовым на ток 2-3А например КР142ЕН5А или LM7805,

 

z24 z25 z26
z26

 

диоды FR156 заменимы любыми кремнеевыми диодами расчитаными на ток не менее 1,5А например FR302, FR207, CT2A05 и др.

Транзистор КТ361Е блока АКБ можно зменить на анологичный с любой буквой или на КТ3107.

Полевой транзистор блока АКБ можно зменить на любой выпаяный из старой материнской платы полевой с каналом N типа (N-Channel Enhancement Mode MOSFET ), как правило мощность и ток транзисторов в материнсой плате в таких корпусах не ниже 10А

Конструкция зщелки «дипломата» выполнена из куска листовой пружины от ножовочного полотна по дереву или любой другой. Отверстия пробиваются пробойчиком поскольку просверлить ее не отпуская метал не посто.

 

z27 z28
z28

 

 

Разъмы для подключения сетевого адаптера и внешнего аккумулятора могут быть любыми но желательно с изолированными от корпуса контактами, поскольку у меня два отдельных зарядных и можно при помощи перемычек через эти разъемы соединить панели последовательно, и получить общее напряжение 28 вольт для заряда 24 вольтовых устройств. Если общий провод и один из контактов будет соединен с корпусом панели то подключить две панели последовательно будет невозможно. Для изоляции общего провода от корпуса панели микросхема DD2 изолирована через прокладку, если вы не планируете последовательного подключения встроенных аккумуляторов или используете один блок стабилизаторов для двух солнечных панелей то микросхему DD2 можно не изолировать.

Обратная сторона панелей закрыта крышками из фанеры можно использовать и пластик, от качества крышек во многом будет зависить внешний вид «дипломата». Крышки прикручены винтами М3 с потайной головкой утопленой в фанеру, чтобы головка винта не царапала стол. В корпусах панелей для крепления крышек нарезана резьба М3

Для переноски используется плечевой капроновый ремень с карабинчиками от ученической сумки, а на корпусе зарядного укреплены петли для карабинчиков.

            Вот пожалуй и все. Я думаю информации достаточно для повторения или творческой переработки для своих условий.

 

 

73! С уважениемковсем UR3ID Адрес электронной почты защищен от спам-ботов. Для просмотра адреса в браузере должен быть включен Javascript.

84647 г.ГОРЛОВКА-47

ул.П.КОРЧАГИНАдом36 кв.92

МилюшинСергейАнатольевич

 

 

 

 

 

 

Обсудить эту статью на форуме (0 ответов).
Вся информация, предоставленная на данном ресурсе разрешена к ознакомлению детям школьного возраста. Все практическое использование может быть связана с повышенной электрической опасностью и разрешено детям только под присмотром взрослых.