Зарядное устройство для Ni-Cd и Ni-Mh

 

Общие сведения

Производители Ni-Cd и Ni-Mh аккумуляторов в эксплуатационной документации, которая, по всей видимости, скрывается от потребителей по понятным причинам, для длительной их эксплуатации предлагают ряд рекомендаций. Например, длительное хранение аккумуляторов рекомендуется в разряженном состоянии. При нахождении заряженных аккумуляторов в нерабочем состоянии более 25 дней необходим обязательный профилактический цикл “разряд-заряд”. Перед зарядом аккумулятор должен быть обязательно полностью разряжен, так как это нормализует внутренние химические процессы.
Если ёмкость аккумулятора принято обозначать как С, а надпись на корпусе аккумулятора обычно рекомендует производить заряд током 0.1С, то следуя этим рекомендациям цикл “разряд-заряд” может продлиться почти сутки. Производители рекомендуют осуществлять заряд и разряд аккумуляторов повышенным током, что значительно сокращает время заряда, к тому же это благоприятно сказывается на процессе растворения кристаллов солей, которые образуются при неправильной эксплуатации. При соблюдении определённых правил, токи разряда и заряда могут составлять до 4С.
Следуя рекомендациям производителей аккумуляторов, в изготовленном зарядном устройстве используется разрядный и зарядный ток величиной 1С, но не более 1.5 А, так как это ведёт к перегреву Ni-Mh аккумуляторов из-за их конструктивных особенностей. Даже такой режим существенно сокращает время полного цикла и составляет максимум 2÷3 часа. Методика заряда позволяет восстановить, казалось бы, безнадёжные аккумуляторы. Единственное что не поддаётся восстановлению это повышенный внутренний ток саморазряда, такие аккумуляторы, к сожалению, придётся утилизировать.
Критерием окончания заряда производители аккумуляторов рекомендуют использовать время при известном зарядном токе или так называемую “дельту”, но не уровень напряжения, который чаще всего используется в отечественных зарядных устройствах. Уровень напряжения можно использовать только для новых аккумуляторов, когда их внутреннее сопротивление ещё минимально. В изготовленном зарядном устройстве используются оба рекомендуемых способа определения окончания заряда в зависимости от состояния аккумулятора.
Самый верный критерий окончания заряда, как считают производители, это “дельта” при котором начинается не значительный спад напряжения на аккумуляторе с одновременным повышением его температуры. Это верно при удовлетворительном состоянии аккумулятора, при сильно запущенном состоянии этот метод, как правило, не работает, так как аккумулятор нагревается уже в начале заряда. Поэтому такие аккумуляторы автоматически переходят в режим заряда по времени.
Разряд аккумулятора, по мнению производителей также является очень важным процессом и необходимо выполнение ряда рекомендаций. В изготовленном зарядном устройстве разряд осуществляется до снижения минимального тока менее 0.05С, при этом не позволяется снижение напряжения на аккумуляторе менее 1 В автоматическим снижением тока разряда, так как снижение напряжения ниже рекомендованного нарушает химические процессы.
Использование микроконтроллерных устройств удобно тем, что позволяют делать дальнейшую модернизацию технологии обслуживания аккумуляторов без конструктивных изменений.
Количество одновременно заряжаемых аккумуляторов в основном определяется числом портов микроконтроллера, применяемый микроконтроллер позволяет одновременно обслуживать, не зависимо друг от друга два аккумулятора, которые могут быть различны по типу и ёмкости.
Температура аккумуляторов непрерывно контролируется и в случае превышения предельно допустимых температур разрядный или зарядный ток уменьшается вдвое до снижения температуры ниже предельного значения, после чего ток восстанавливается. В качестве датчиков температуры используются диоды КД213А, которые одновременно используются в качестве нижнего контакта под аккумулятор. Такое удачное решение обеспечивает хороший тепловой и электрический контакт.
Ток разряда и заряда также непрерывно контролируется и в случае некоторого его отклонения от номинала, вызванного температурой или нестабильностью напряжения, производится его коррекция. Ток заряда непрерывно суммируется для расчёта полученных аккумулятором ампер/часов.

Ёмкость аккумуляторов задаётся секционными переключателями, первые три секции определяют ёмкость аккумулятора и последняя младшая секция определяет номер выбранной программы. Так как переключатели являются общими для обоих аккумуляторов, то для индивидуальной установки ёмкости и номера программы необходимо выполнить некоторые простые правила очерёдности.
Простая светодиодная индикация позволяет отображать все возможные режимы и состояния процесса “разряда-заряда” для каждого аккумулятора. Индикация отображает используемый критерий окончания заряда, получение аккумулятором не менее 80% заряда от своей ёмкости при обнаружении “дельты”, был ли перегрев аккумулятора и т.д.

Внешний вид
Внешний вид
 

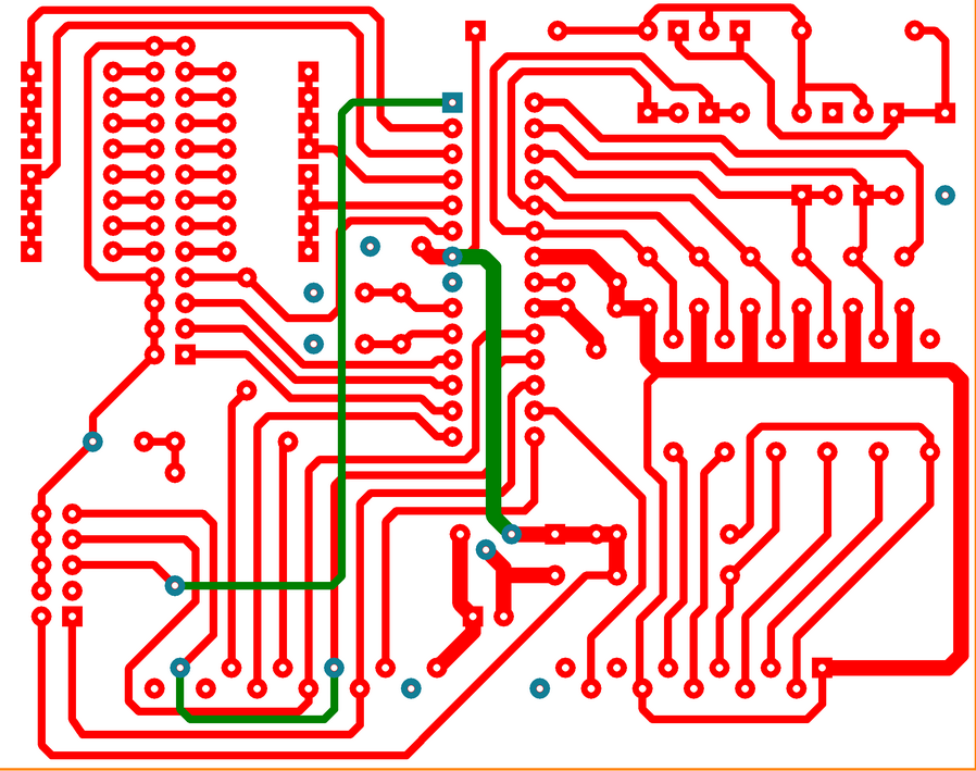
Схема принципиальная

Устройство состоит из общей схемы и нескольких отдельных узлов, это выпрямители, стабилизаторы тока “разряда-заряда”, устройство управления на основе микроконтроллера, которые объединяются в общую схему с помощью разъёмов. Для исключения перегрева воздуха внутри корпуса устройства и снижения размера радиаторов, охлаждения транзисторов стабилизаторов тока, использован бесшумный вентилятор от компьютерного блока питания.
Получение больших токов при малом напряжении имеет свои сложности. В блоке выпрямителей при накопительной ёмкости конденсаторов С1-С6 15000 мкФ для одного плеча импульсные токи через диоды будут приближаться к 100 А. Поэтому для создания двух полярного источника напряжения ±6 В используется несколько вторичных обмоток трансформатора и выпрямителей. Такое решение усложняет конструкцию, но снижает импульсные токи через каждый диод до нормы. Интегральные стабилизаторы напряжения DA1, DA2 используются для питания стабилизаторов тока.
Преобразователи напряжение-ток представляют собой управляемые стабилизаторы тока с обратной связью, особенностью которых является то, что один и тот же стабилизатор используется как для заряда, так и для разряда. Использование в качестве активных компонентов операционных усилителей DA1, DA2 с мощным выходом позволяет непосредственно управлять транзисторными усилителями, установленными на радиаторах. Управление величиной тока осуществляется с выходов ШИМ микроконтроллера через интегрирующие цепочки R2C1 и R3C2, обратная связь осуществляется с токоизмерительных резисторов R11, R12 типа С5-16. Разность напряжений управления и обратной связи выделяется на суммирующих цепочках R5R9, R6R9 и поступает на соответствующие входы операционных усилителей, которые устраняют эту разность. Управление осуществляется в однополярной области напряжений от 0 до 5 В, при этом напряжение 2.5 В будет соответствовать нулевому току. Для управления током заряда используется область напряжений от 2.5 до 5 В, для управления током разряда используется область напряжений от 2.5 до 0 В. Для смещения области управления в однополярную область используются цепи резисторов R1, R4 подключенные к стабилизатору -9 В.
Для эффективного управления процессом обслуживания аккумуляторов используется микроконтроллер популярной серии ATMega8 фирмы ATMEL. Микроконтроллер в своей структуре имеет встроенный вольтметр, который поочерёдно может подключаться к одному из шести портов PC0-PC5. Два порта используются для измерения напряжения на аккумуляторах, два порта для измерения тока и два порта для измерения температуры. Два порта из PB0-PB5 используются в качестве выходов ШИМ для управления током “разряд-заряд”, а остальные для управления индикацией. Порты PD0-PD7 совместно с диодами развязки VD5-VD8, VD13-VD16, VD18-VD21, VD23-VD26 используются для опроса и дешифрации секций переключателей. Блок переключателей подключается к устройству управления через разъём XP3. Цепи C1-C6, R5-R7, R14-R16 используются в качестве помехоподавляющих фильтров на измерительных входах, цепи VD1-VD4, VD9-VD12, VD17, VD22, R20 используются для защиты измерительных входов, как от повышенных, так и от отрицательных напряжений, которые для микроконтроллера не допустимы. Через резисторы R8, R9 осуществляется прямое смещение диодов VD1 и VD2, которые используются в качестве датчиков температуры. Напряжение прямо смещённых диодов имеет температурную зависимость, которая и используется для вычисления температуры аккумуляторов. Синхронизация микроконтроллера осуществляется внутренним генератором с внешним кварцевым резонатором ZQ1. Через разъём XP2 осуществляется загрузка программы во флэш-память микроконтроллера, используя доступные программные и аппаратные средства необходимо загрузить в память микроконтроллера прилагаемые файлы mcuzu.hex и mcuzu.eep.
В качестве Т1 использован трансформатор ТС-40 от старой бытовой аппаратуры, с которого удалены все вторичные обмотки. Затем на каждом каркасе намотаны по одной обмотке 10-11, 11-12 по 87 витков ПЭВ-2 0,38 мм, и по три обмотки 1-2, 2-3, 4-5, 5-6, 7-8, 8-9 по 37 витков ПЭВ-2 0,86 мм. В устройстве были использованы надёжные и конструктивно удобные позолоченные разъёмы RFT ещё производства ГДР.
На фотографии внешнего вида зарядного устройства можно рассмотреть конструкцию контактного устройства подключения аккумуляторов. Оно выполнено в виде уголка выпиленного из стеклотекстолита толщиной 8 мм и прикреплённого к корпусу вверху коротким, а в низу длинным болтом М3. Болты нужно изолировать от корпуса, так как по верхнему болту проходит зарядный ток к контактному устройству положительного вывода аккумулятора, а по нижнему болту проходит ток смещения перехода диода КД213, который используется как датчик температуры. В месте установки диода в текстолитовом уголке просверливается отверстие под вывод катода диода, который соединён с металлической частью корпуса диода используемый как контактное устройство с отрицательным выводом аккумулятора. Диоды приклеены к текстолитовым уголкам клеем «Момент».

 

Работа с зарядным устройством

Для определения ёмкости подключаемого аккумулятора используются первые три секции переключателя, которыми устанавливаются тысячи, сотни и десятки мА/час. Выбор программы обслуживания аккумулятора осуществляется младшей секцией переключателя.
Условно определено, если смотреть на лицевую панель зарядного устройства на фотографии, что слева первый аккумулятор, а справа второй. Соответственно индикация на светодиодах слева для первого аккумулятора, справа для второго. Зелёный светодиод определён как «Норма», напротив него красный светодиод как «Брак», верхний красный «Заряд» и нижний красный «Разряд». Соответственно на общей схеме это будут светодиоды VD4, VD3, VD6 и VD5. Аналогичен порядок и назначение светодиодов для второго аккумулятора.
Небольшой список имеющихся программ обслуживания вполне достаточен для нормального содержания аккумуляторов, который со временем можно пополнять программной модернизацией устройства.

№: Программа обслуживания:
0 Выход из программы
1 Разряд аккумулятора
2 Однократный цикл разряд-заряд
3 Многократный цикл разряд-разряд, окончание цикла определяется автоматически
9 Установка начальных токов стабилизаторов тока

Если необходимо обслужить один или два аккумулятора с одинаковой ёмкостью и одной программой обслуживания необходимо определить переключателями ёмкость, номер программы и установить аккумуляторы в контактные устройства. Пока мигает зелёный светодиод можно изменять установленные значения переключателей. Если начинают поочерёдно мигать светодиоды «Заряд» и «Разряд» со звуковым сигналом, значит, не выбран номер программы.
Если необходимо обслужить аккумуляторы различной ёмкости или ёмкости одинаковые, но разные программы обслуживания, то необходимо вставить в контактное устройство один аккумулятор и пока мигает его зелёный светодиод можно делать переключения, и они действительны только для данного аккумулятора. После того как зелёный светодиод засветится постоянно, и засветился красный светодиод заряда или разряда, можно на переключателе установить другие значения ёмкости или программы и вставить другой аккумулятор в контактное устройство.
При необходимости отмены программы обслуживания одного или обоих аккумуляторов, необходимо установить переключатель выбора программ на ноль и извлечь необходимый аккумулятор или оба аккумулятора. Устройство заряда установится в исходное состояние. Можно сначала извлечь аккумуляторы, а потом установить переключатель на ноль. Действие будет одинаково, только при извлечении аккумулятора будет световая и звуковая индикация о пропадании контакта с аккумулятором, при этом будет мигать светодиод «Брак».
Программа разряда предназначена для длительного хранения аккумуляторов или определения дефектных аккумуляторов с большим током утечки, которые при длительном хранении самопроизвольно разряжаются до напряжения менее 1 В. Такие аккумуляторы не восстановить и их следует утилизировать. По окончании разряда аккумулятора зарядное устройство сигнализирует мигающим светодиодом «Разряд» и коротким звуковым сигналом с периодом около 10-20 сек.
По окончании нормального заряда аккумулятора зарядное устройство сигнализирует мигающим светодиодом «Заряд» и коротким звуковым сигналом с периодом 10-20 сек. Если по окончании заряда мигают поочерёдно светодиоды «Норма» и «Заряд», это означает, что аккумулятор зарядился менее 80% от ёмкости. Если мигают одновременно светодиоды «Норма» и «Заряд», это значит, что был перегрев аккумулятора и заряд производился по времени. В обоих случаях рекомендуется поставить такие аккумуляторы на программу многократного цикла разряд-заряд для восстановления.
По окончании разряда или заряда можно извлекать аккумулятор из контактного устройства, после чего устройство автоматически переходит в исходное состояние с гашением светодиодов, и будет ожидать следующего подключения аккумулятора.
Программа 9 предназначена для установки тока покоя стабилизаторов тока после загрузки программы в микроконтроллер или после ремонта зарядного устройства. Лучше всего для этого использовать программу CodeVisionAVR, чтобы не задумываться о контрольной сумме, поэтому все дальнейшие действия будут связаны с этой программой.
В файле mcuzu.eep хранятся две двухбайтные константы 00FF и 00FF, которые и определяют ток покоя для идеального случая, первые два байта для первого аккумулятора и следующие два байта для второго. При установке программы 9 начинают мигать светодиоды «Брак», подключить миллиамперметр к контактному устройству первого аккумулятора и измерить ток. Ток должен быть исходящим, т.е. положительным в пределах от 5 до 15 мА, при этом допускаются небольшие колебания.
Рекомендуется дать прогреться зарядному устройству около 10 мин, если значение тока выходит за эти пределы необходимо запустить в CodeVisionAVR программатор и в меню Edit изменить соответственно значение первой двухбайтной константы, изменение константы на один бит вызывает пропорциональное изменение тока на 10 мА. Загрузить изменённый файл в EEPROM память микроконтроллера и если новое значение тока покоя находится в нужных пределах, перейти к установке тока второго аккумулятора, который производится коррекцией второй двухбайтной константы. После установки тока установить переключатель программ на ноль и не забудьте сохранить изменённый файл mcuzu.eep.

 

 

 

Прошивка
Обсудить эту статью на форуме (0 ответов).
Вся информация, предоставленная на данном ресурсе разрешена к ознакомлению детям школьного возраста. Все практическое использование может быть связана с повышенной электрической опасностью и разрешено детям только под присмотром взрослых.