Активный ответвитель ТВ сигнала

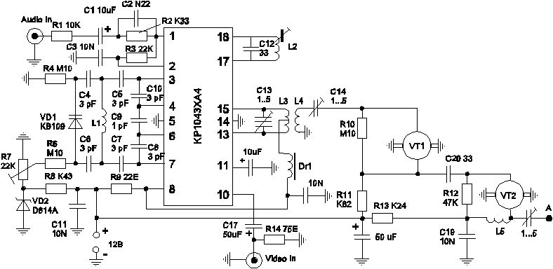
Передатчик работает в диапазоне ДМВ (UHF) и построен на одной микросхеме и двух СВЧ транзисторах. Он обеспечивает идеальное качество цветной картинки на расстоянии около 50 м. Максимальный радиус действия зависит от чувствительности телевизора, применяемых антенн, и для цветного изображения составляет 300 м, а черно белого - более 500. Принципиальная схема передатчика приведена на рисунке.

Катушки передатчика бескаркасные, намотаны на оправке диаметром 3 мм. Катушки L1, L4, L5 содержат по 1.5 витка (кольцо с выводами вниз) провода ПЭВ 0.5 мм, а катушка L3 2+2 витка того же провода, и состоит из двух половин, между которыми помещается катушка L4. Зазор между катушками L3 и L4 около 1 мм. Катушка L2 взята от контура режекции звука любого телевизора. Контур L2 C12 настроен на частоту поднесущей звука 6.5 МГц, поэтому конденсатор С12 может быть другой емкости, какая была в составе контура телевизора. Дроссель типа ДПМ 0.1 10..50 uH, или самодельный, намотанный на резисторе типа МЛТ-0.25 и содержащий 50 витков провода диаметром примерно 0.1 мм, зафиксированного лаком. Провод желательно мотать секциями для уменьшения собственной емкости дросселя.

К сожалению, тип СВЧ транзисторов мне неизвестен, так как на них отсутсвует маркировка. Транзисторы имеют керамический корпус диаметром 2 мм и толщиной 1 мм, и показаны на фото (увеличено). Применимы любые СВЧ транзисторы с граничной частотой более 2 ГГц и мощностью не менее 50 мВт. Детали передатчика размещены на печатной плате из фольгированного с одной стороны стеклотекстолита. Принципиальная схема начерчена с таким расчетом, чтобы по ней можно было легко вычертить разводку печатной платы. При этом следует учитывать, что ширина проводников должна быть не менее 1 мм. Проводник "массы" выполняется сплошной заливкой свободного пространства платы, на расстоянии 1-2 мм от прочих проводников. Важно, чтобы выводы микросхемы 5 и 14 соединялись друг с другом под микросхемой и с массой кратчайшим путем. Следует стремиться к тому, чтобы и остальные проводники были минимальной длины. Обязательна пропайка обоих выводов эммитера СВЧ транзисторов.

Плата сверху закрывается латунным экраном высотой 20..25 мм с отверстиями напротив элементов регулировки (R7, C13, 14, 21, L2) и вывода антенны. Экран пропаивается по контуру снизу платы. Для установки антенны на плате распаивается латуневая втулка с внутренней резьбой М2, куда и заворачивается штырь антенны. Антенна представляетс собой кусок голой медной проволоки от осветительного провода сечением 2.5 мм2. Длина антенны подбирается экспериментально и составляет приблизительно 30 см. Плата размещена в подходящем корпусе, в кожухе которого засверлено отверстие для антены. В корпусе, показанном на фото, кроме передатчика установлен преобразователь напряжения 6 -> 12 Вольт.

На передней панели размещены входные розетки (на фото на панели размещены по две спаренные розетки аудио и видео для обеспечения возможности включать передатчик шлейфом с другим оборудованием). Устанавливают также разьем питания и светодиод.

Настройка сводится к установке точки модуляции резистором R7 (при этом меняется также рабочая частота) по отсутствию зеленых контуров и розовых "тягунов" на изображении, контуров и согласования с антенной. В последнюю очередь настраивается контур L2 на частоту 6.5 МГц (можно на слух по чистой передаче звука).Выходной сигнал передатчика должен иметь мощность, достаточную для приема "на вход" телевизора с расстояния около метра.

Автор: A. Pixel (SLY FOX)
Обновление: Kirill.

Обсудить эту статью на форуме (0 ответов).
Вся информация, предоставленная на данном ресурсе разрешена к ознакомлению детям школьного возраста. Все практическое использование может быть связана с повышенной электрической опасностью и разрешено детям только под присмотром взрослых.