
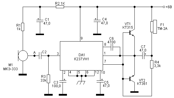
В схеме использован электретный микрофон типа МКЭ-333. Сигнал с микрофона М1 поступает на вход микросхемы DA1 типа К237УН1, которая представляет собой усилитель низкой частоты. Усилитель включен по типовой схеме. Транзисторы VT1 типа КТ315 и VT2 типа КТ361 включены по схеме эмиттерных повторителей и служат для усиления сигнала по току. В качестве нагрузки используется телефон типа ТМ-2А.