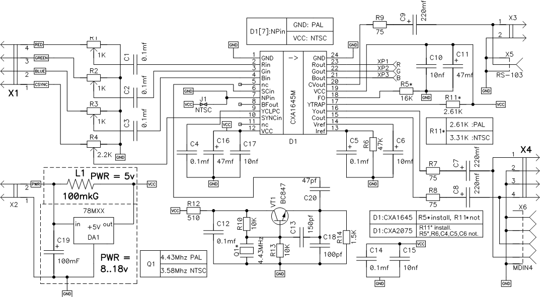
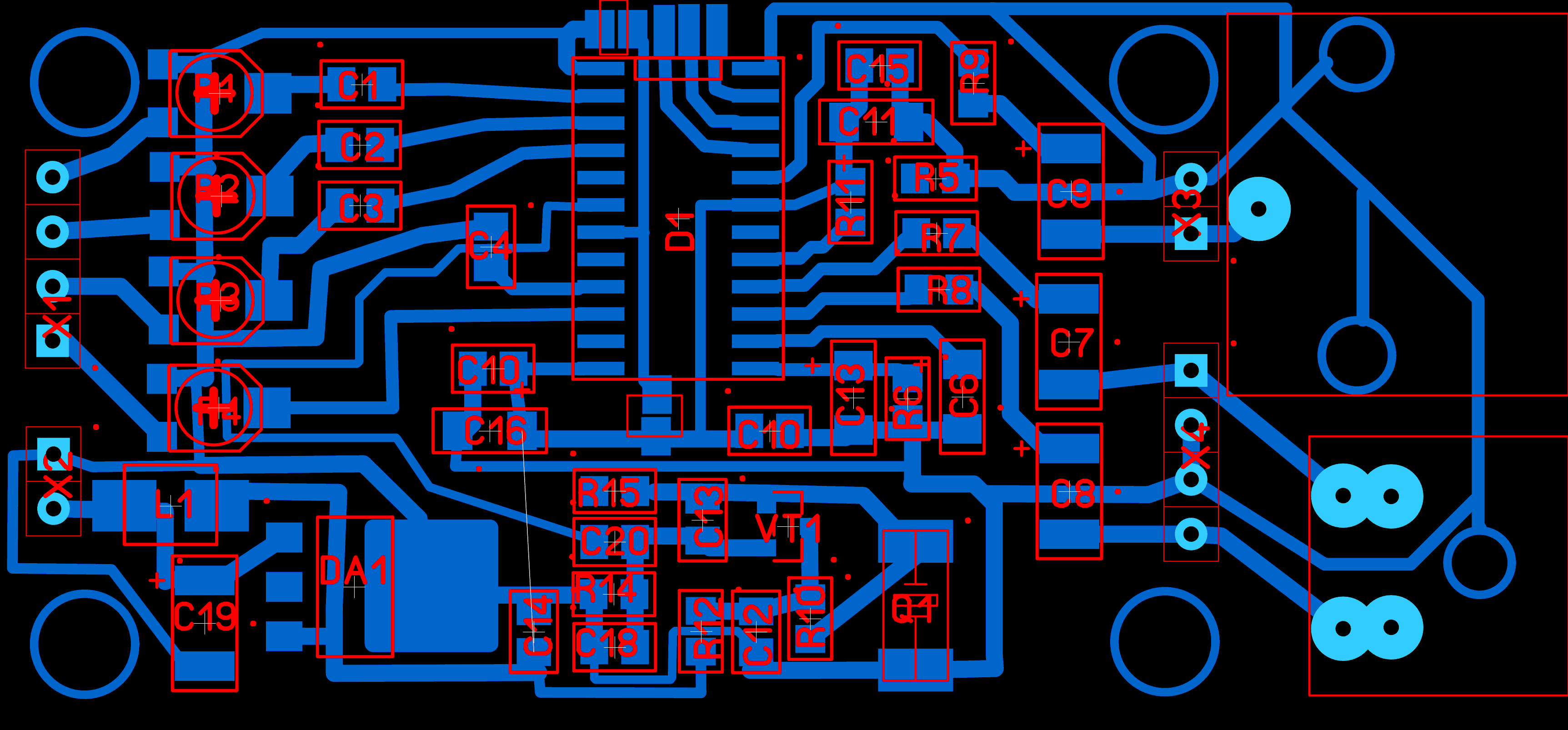
PAL Coder
Ratings
(1)
coderCsch
DIP
SMD
coderCmnt
Плата
Doctor Death
31 мая 2023
Просмотров: 1144
Обсудить эту статью
Войдите, чтобы комментировать
Вы здесь:
Главная
Cхемы
Радиотехнику конструктору в помощь
PAL Coder
Поиск
Sign In
Главная
Cхемы
Программы
Библиотека
Форум
Справочный лист
Советы
Обзоры
Это интересно
Cсылки
Вся информация, предоставленная на данном ресурсе разрешена к ознакомлению детям школьного возраста. Все практическое использование может быть связана с повышенной электрической опасностью и разрешено детям только под присмотром взрослых.