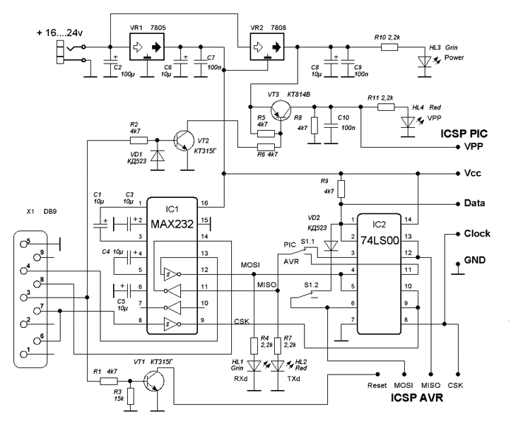
Работает с любым COM-портом, не перегружая по току COM-порт компьютера, так как MAX232 не представляет опасности для COM-порта.
Поддерживается распространёнными программами IC-PROG, Pony Prog и другими, как программатор JDM.
Программатор подключается к COM-порту компьютера, через стандартный кабель-удлинитель COM-порта (DB9M - DB9F) или непосредственно к конвертору USB – COM.
Для питания программатора должен использоваться стабилизированный источник питания напряжением от +16v до +24,0v.
На плате программатора имеются светодиоды, указывающие режим работы программатора (POWER, VPP, RXD и TXD).
Разъёмы для шлейфов ICSP.
Правильно собранный программатор не нуждается в настройке и начинает работать сразу.

Для корректной установки программы IC-PROG, на компьютер под управлением Windows XP, ознакомьтесь с файлом ic-prog.pdf.