Таймер с автоматическим отключением от питания и управлением одной кнопкой

5

5

 

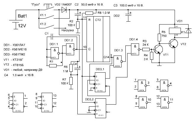
 В исходном состоянии таймер отключён от питания, нажатием кнопки "Пуск" включается и включает нагрузку. По окончании определённого времени, отключает нагрузку и отключается, от питания, сам . По необходимости таймер можно отключить, в любой момент времени, этой-же кнопкой.
Схема работает так: При нажатии на кнопку "Пуск" (она без фиксации) включается реле К1 по цепи: Uпит., "Пуск", VD2, K1, VT2. Своими контактами, реле блокирует кнопку "Пуск" и подаёт напряжение на нагрузку.Начинают заряжаться конденсаторы С2, С4. Во время их зарядки на резисторах R2 и R7 появляется напряжение почти равное Uпит. т.е. логические единицы - 1. 1 с R2 устанавливает выхода DD2 в состояние 0 (напряжение 0 близко к нулевому напряжению)и прямой выход DD3,1 в состояние 1, так же воздействует на вход S триггера DD3,2. На его вход R приходит 1 с резистора R7. Т.к. постоянная времени C2,R2 больше, чем С4,R7 триггер DD3,2, в конечном итоге, устанавливается в состояние 1.
По мере зарядки С2, С4, ток заряда прекращается и на резисторах R2 и R7 появляется 0. Начинает работать генератор на элементах DD1,1 DD1,2. Его частота, а значит и время выдержки всего таймера, зависят от номиналов С1, R1. Когда на выводе 3 DD2 появится 1, она по счётному входу С переключит триггер DD3,1 в состояние 0. Далее на выходе 3 DD2 будет 0, затем снова появится 1, которая переключит триггер DD3,1 в 1. Т.к. на обоих входах DD1,3 1ы, на его выходе появится 0, который воздействует на элемент DD1,4. На выходе DD1,4 появится 1, которая и откроет транзистор VT1. Тот, в свою очередь, закроет VT2. Реле обесточтется и отключит схему и нагрузку от питания.
Если не дождавшись автоматического отключения реле, нажать кнопку "Пуск" повторно, начнёт вновь заряжаться конденсатор С4, который уже успел разрядиться через резистор R6. На резисторе R7 появится 1, которая через вход R, установки 0, установит триггер DD3,2, в состояние 0. 0, воздействуя на элемент DD1,4, откроет транзистор VT1. Это так же приведёт к отключению реле, нагрузки и схемы от аккумулятора.
Если нагрузка имеет лёгкий пуск, т.е. напряжение на схеме (импульсами) не падает до Uпит/2. тогда конденсаторы С2 и С4 (оба) можно уменьшить в 500 раз. Можно, потом, ещё в 10 раз, но я бы не стал - зачем приближаться к границам возможности микросхем.

 2 2015-02-15

2 2015-02-15

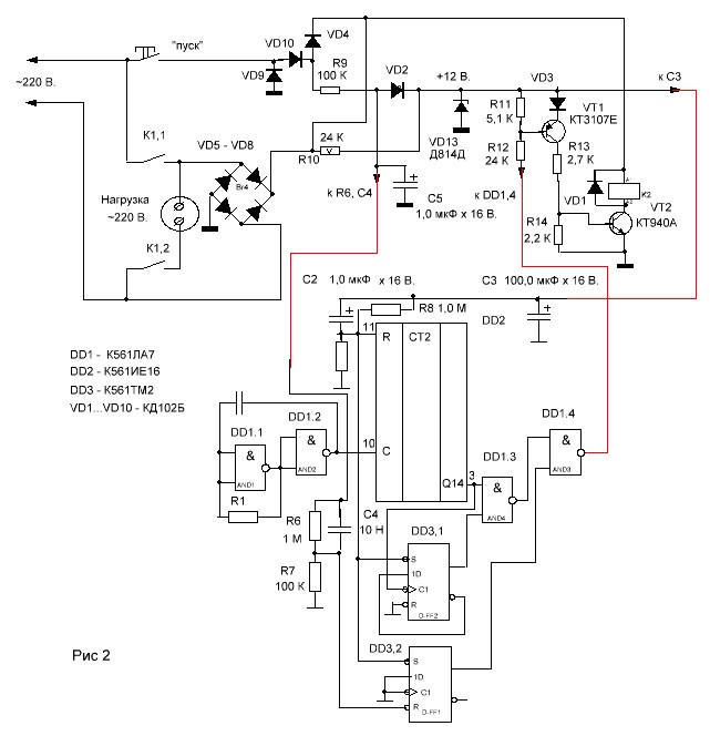
На рис.2 приведена схема таймера работающая от сети ~220 В. Принцип действия схемы остался прежним. Отличие заключено в следующем: При нажатии на кнопку «Пуск» Положительная полуволна напряжения питает реле по цепи: Сеть ~ 220 В., кнопка «Пуск», диоды VD10, VD4, реле, транзистор VT2, диодный мост VD5, VD8. Питание остальной части схемы, при положительной полуволне, по цепи: Сеть ~ 220 В., кнопка «Пуск», диоды VD10, VD4, резистор R10, стабилитрон VD13, диодный мост VD5, VD8.
При отрицательной полуволне, питание реле по цепи: Сеть ~ 220 В, диодный мост VD5, VD8, реле, транзистор VT2, диод VD9, кнопка «Пуск». Питание схемы: Сеть, диодный мост VD5, VD8, резистор R10, стабилитрон VD13, диод VD9, кнопка «Пуск». Включившись, реле своими контактами подключает диодный мост VD5 - VD9. Диоды VD2, VD4 предотвращают заряд конденсаторов С4, С5 при отпущенной кнопке «Пуск». Диод VD3 обеспечивает надёжное запирание транзистора VT1. Конденсатор С5 способствует заряду конденсатора С4, в момент нажатия кнопки «Пуск», постоянным напряжением. Предотвращая появление импульсов установки триггера в 0, по входу R, с каждым положительный полупериодом. Диод VD2 ограничивает напряжение на конденсаторе С5. Работа схемы ни чем не отличается от предыдущего варианта, за исключением: При логическом нуле, на выходе элемента DD1,4, транзистор VT1 открывается и открывает транзистор VT2.
Если использовать двойную кнопку «Пуск» ( с двумя замыкающими контактами), можно легко выполнить схему, имеющую полную гальваническую развязку с питающей сетью ~220 В.

3 2015-02-15

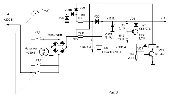
Схема имеет бестрансформаторное питание, поэтому прикосновение к токовидущим частям ОПАСНО для жизни!

примч. Для улучшения работы схемы, по рис 2, считать номиналы емкостей С2 - 10 мкФ, С3 - 50 мкФ, С4 - 0,68 мкФ.

 

Обсудить эту статью на форуме (0 ответов).
Вся информация, предоставленная на данном ресурсе разрешена к ознакомлению детям школьного возраста. Все практическое использование может быть связана с повышенной электрической опасностью и разрешено детям только под присмотром взрослых.