Радиомикрофон на микросхеме MC2833

RM__MC2833aОчень много споров по этой микросхеме - многие считают, что она не годится для широкополосной ЧМ. Но сделанные некоторые изменения в схеме с подключением модулятора - результат очевиден. Данная схема не уступает по дальности и качеству зарубежным радиомикрофонам, а по чувствительности вполне годится и для радиожучка!
Реальная дальность этого радиомикрофона 500 метров по прямой дистанции и без потери сигнала на китайскую мыльницу .
- - Теперь о схеме - -
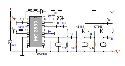
В микросхеме встроен микрофонный усилитель и хороший частотный модулятор , не используемые ноги микросхемы - оказались просто неудобны в монтаже.
Выбираем любой кварц до 30мГц по вкусу и во всех контурах LC выделяем 5-ю гармонику . Далее всеми каскадами усиливаем и подводим окончательную настройку на выходе Г-контуром .
На трёх пальчиковых батарейках схема выдаёт все 100 mVatt мощности , что даёт хороший результат по дальности.

Для большей девиации частоты хорошо подходит 5-я гармоника (не ниже) , а также следует подобрать дроссель подключенный последовательно кварцу,подойдёт самодельный 40-50 витков тонкого провода на резисторе, при этом частота может понизится до 150-200кГц. Лучший результат дают применяя два последовательно дросселя при этом чутьё и качество звука - ощутимо меняется .
Микросхема хорошо работает от 3х вольт, при таком напряжении на 2-й ноге следует применить электролитический конденсатор до 100мкф.


 


Если возникнут какие-либо вопросы или трудности по схеме, пишите мне, соберём
Адрес электронной почты защищен от спам-ботов. Для просмотра адреса в браузере должен быть включен Javascript.
Обсудить эту статью на форуме (0 ответов).
Вся информация, предоставленная на данном ресурсе разрешена к ознакомлению детям школьного возраста. Все практическое использование может быть связана с повышенной электрической опасностью и разрешено детям только под присмотром взрослых.