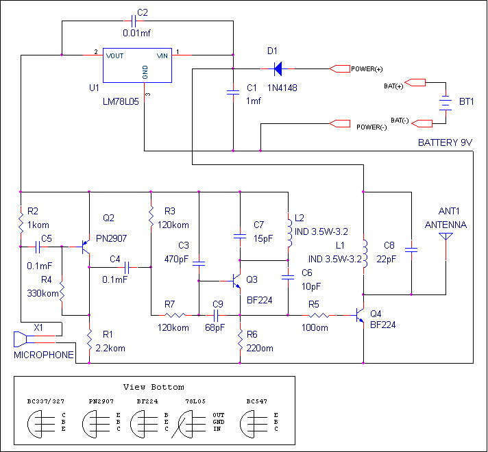
Основные параметры:
Радиопередатчик (радио микрофон) средней мощности с широкополосной ЧМ.
1. Диапазон частот 127-140 мГц.
2. Потребляемая мощность 14 мВт.
3. Модуляция ЧМ, с дивиацией частоты f= 70 кГц, в полосе модулирующих частот
300-2700Гц.
4. Напряжение питания 9.0 вольт.
5. Дальность действия (радиус) 100-150 м.
6. Включение ручное.
7. Вес не более 100 грамм.
Тенологические подробности:
Антенна провод длиной 70- 75 см, Катушки L1, L2 бескаркасные. Катушка L1
диаметром 4.2 мм, катушка L2 диаметром 3.2 мм, провод с эмалированной изоляцией
диаметром 0.3 мм. Катушка L1, L2 содержат по 3.5 витка. Детали можно применить
РТН или SMD. Настройка производится путём изменения шага намотки
индуктивности L2 до точного значения частоты контролируемой частотомером.
Максимальная мощность излучения достигается изменением шага настройки L1 по
показаниям индикатора напряжённости поля. По окончании настройки, схему
задающего генератора рекомендуется залить эпоксидным клеем.
Приём сигналов ЧМ с радиомикрофона в диапазоне 130-140 МГЦ можно осуществить с помощью перестраиваемых в этот диапазон широковещательных ЧМ радиоприёмников. Переделку можно осуществить в "любительских условиях". После такой переделки гетеродины большинства одномикросхемных приемников работают устойчиво, а чувствительность приёмника сохраняется на приемлемом уровне. Перестройка состоит в уменьшении на 30-40% числа витков в контурах УВЧ, пресселектора и гетеродина. Настройка контуров производится по наилучшему отношению сигнал/шум на выходе УНЧ приёмника.Уровень сигнала, используемгого при перестройке приёмника обеспечивается снижением генерируемой мощности микропередатчика, помещённого в экранированный обьём. Приемник типа SCANER настраивается так, чтобы частота микропередатчика совпадала с верхней граничной частотой рабочего диапазона. Это снижает возможности случайных сбоев настройки приемника в процессе эксплуатации.
