Мощный передатчик с ЧМ в диапазоне частот 65-108 МГц

Устройство, описанное ниже, работает в диапазоне 65-108 МГц с частотной модуляцией. Дальность действия около 100 м при использовании компактной антенны. При использовании штыревой антенны дальность может достигать 500 - 600 м.
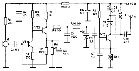
Сигнал от электретного микрофона Ml типа МКЭ-3 поступает на двухаскадный низкочастотный усилитель с непосредственными связями на транзисторах VT1, VT2 типа КТ315. Рабочая точка усилителя устанавлиается автоматически цепью обратной связи по постоянному току через R5, R6, С3. Усиленный низкочастотный сигнал с коллектора транзистора VT2 через фильтр низкой частоты на элементах R9, С4 и реbugs11зистор R10 поступает на варикап VD1 типа KB109, включенный в эмиттерную цепь транзистора VT3 типа КТ904. Напряжение смещения на варикап VD1 задается коллекторным напряжением транзистора VT2.
Однокаскадный ВЧ генератор выполнен на транзисторе VT3. Напряжение смещения на базе этого транзистора задается резистором R11. Транзистор VT3 включен по схеме с общей базой. В его коллекторной цепи включен контур С8, С9, L1. Частота настройки генератора определяется индуктивностью катушки L1 и емкостями С8, С5, VD1. Конденсатор С9 устанавливает глубину обратной связи, а конденсатор С10 согласует контур с антенной.
Все детали передатчика малогабаритные. Дроссель Др1 типа ДПМ 0,1 на 60 мкГн. Его можно заменить на самодельный, намотанный на резисторе МЛТ-0,25 сопротивлением более 100 кОм проводом ПЭВ 0,1 - 100 витков. Катушка L1 - бескаркасная, с внутренним диаметром 8 мм, имеет 7 витков провода ПЭВ 0,8 мм. Компактная катушечная антенна выполнена тем же проводом, ее общая длина составляет 50 см. Катушка имеет диаметр 3 см. Если используется обычная антенна, то это провод или штырь длиной 0,75-1,0 м. При настройке конденсатором С8 настраивают радиомикрофон на свободный участок УКВ ЧМ диапазона. Конденсаторами С9 и С10 настраивают генератор на максимальную дальность связи.
Мощность передатчика составляет около 200 мВт. Если такая мощность не нужна, то ее легко понизить, увеличив вместе с тем срок службы источника питания. Для этого нужно увеличить сопротивление резистора R11 до 68-100 кОм и заменить дроссель Др1 на постоянный резистор сопротивлением 180-330 Ом. Так как в этом случае мощность радиомикрофона будет около 10 мВт, то транзистор VT3 можно заменить на КТ315 или КТ3102. Транзисторы VT1, VT2 могут быть заменены на КТ3102, а транзистор VT3 - на КТ606, КТ907. Для питания устройства используется батарея на 9В типа "Крона", "Корунд" или аккумулятор 7Д-0.15.

 

Обсудить эту статью на форуме (0 ответов).
Вся информация, предоставленная на данном ресурсе разрешена к ознакомлению детям школьного возраста. Все практическое использование может быть связана с повышенной электрической опасностью и разрешено детям только под присмотром взрослых.