Радио микрофон

Этот передатчик неоднократно собирался и тестировался. Все детали очень тщательно подобраны. Основное достоинство данной схемы - нет ухода частоты и приличная дальность действия - до 300 м. Правда чтобы наладить эту схему, нужен некоторый опыт.

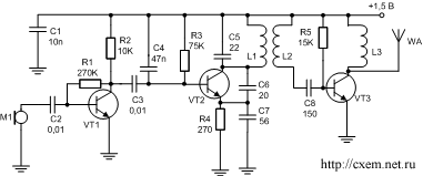
Детали: per01
VT1 - любой транзистор типа КТ315(КТ3102). Подбираете в зависимости от требуемой чувствительности микрофона.
VT2,VT3 - КТ368 (Коэффициент усиления - не менее 100). Желательно использовать в металлическом корпусе.
M1 - микрофон типа "сосна", МКЭ-3 или какой-нибудь импортный.
L1 - 3 витка проводом 0,5 мм на оправе 5 мм.
L2 - 2 витка проводом 0,5 мм на оправе 5 мм.
L3 - 8 витков проводом 0,25 мм на оправе 5 мм.
После сборки, желательно поместить всю схему в металлический корпус

Обсудить эту статью на форуме (0 ответов).
Вся информация, предоставленная на данном ресурсе разрешена к ознакомлению детям школьного возраста. Все практическое использование может быть связана с повышенной электрической опасностью и разрешено детям только под присмотром взрослых.