Передатчик на 10 Вт на 68, 94 Мгц

RM_10W-3Q1 КТ904 на радиаторе площадью 600 см^2
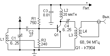
L1 - диаметр 12 мм на фторопластовом каркасе.
6 витков на 68 Мгц (4 витка на 94 Мгц) серебрёного провода диаметром 1 мм, отвод от 2-го витка, считая от заземлённого провода.
L3 - бескаркасная, на оправе 8 мм, содержит 8 (6 на 94 Мгц) витков ПЭВ-2 диаметром 1 мм. Состоит из 2-х половин.
L4 - на той же оправе и тем же проводом, расположена между 2-х половин L3 и содержит 2-3 витка

Обсудить эту статью на форуме (0 ответов).
Вся информация, предоставленная на данном ресурсе разрешена к ознакомлению детям школьного возраста. Все практическое использование может быть связана с повышенной электрической опасностью и разрешено детям только под присмотром взрослых.