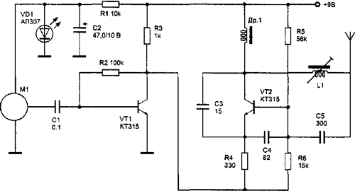
Устройство представляет собой передатчик, работающий в диапазоне 27-28 МГц с амплитудной модуляцией. Дальность действия до 100 м.
Принципиальная схема устройства приведена на рисунке. Передатчик состоит из генератора высокой частоты, собранного на транзисторе VT2 типа КТ315, и однокаскадного усилителя звуковой частоты на транзисторе VT1 типа КТ315. На вход последнего через конденсатор С1 поступает звуковой сигнал от микрофона М1 типа "Сосна". Нагрузку усилителя составляют резистор КЗ и генератор высокой частоты, включенный между плюсом источника питания и коллектором транзистора VTI. С усилением сигнала напряжение на коллекторе транзистора VT1 изменяется. Этим сигналом и модулируется амплитуда сигнала несущей частоты генератора передатчика, излучаемая антенной.
Передатчик с амплитудной модуляцией
Doc
Просмотров: 10099