В последнее время появились в продаже "игрушечные" радиостанции, производимые в КНР - так называемые "уоки-токи". Они отличаются простотой и сравнительно неплохими характеристиками.
Имевшаяся у автора радиостанция "СВ STYLE ORIGINAL" NS-881 работала на расстояние до 300 м при совсем неплохой разборчивости речи.
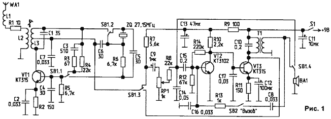
На рис.1 приведена схема такой радиостанции. Схема состоит из высокочастотной части, выполненной на транзисторе VT1, и двухкаскадного УЗЧ, выполненного на VT2 и VT3. Рабочая частота определяется кварцевым резонатором ZQ. Кнопка SB1 является переключателем "прием-передача", имеет четыре группы переключающих контактов и осуществляет всю необходимую коммутацию (показана в положении "прием"). Выключатель питания совмещен с регулятором громкости RP1.
Катушка L1 - бескаркасная, намотана на оправке D 5 мм и содержит 30 витков провода D 0,5 мм. Катушки L2 и L3 намотаны на каркасах D 5 мм с сердечником и содержат 3 и 2х3 витка соответственно провода D 0,27 мм. 
В качестве Т1 можно применить малогабаритный выходной трансформатор от радиоприемника. Питается радиостанция от батарейки типа "Крона".
И еще одна конструкция - радиомикрофон (рис.2). Он работает на частоте FM-диапазона (65... 108 МГц). При использовании в качестве антенны отрезка провода длиной примерно 50 см, дальность действия в зависимости от окружающих предметов может достигать 100 м. Катушка L1 содержит 10 витков, а L2 - 3 витка провода D 0,2 мм. Особо следует обратить внимание на правильность подключения катушек (начало обмотки показано точкой).
Диаметр каркаса - 6...8 мм. Рабочая частота устанавливается подбором конденсатора С4.
А.ЛЫСУНЕЦ,
п.Возжаевка, Амурской обл.
"Радиолюбитель" 3(2001)