Радиопередатчик с фиксированной частотой задающего генератора

Передатчик работает на фиксированной частоте, определяемой частотой кварцевого резонатора в его задающем генераторе.
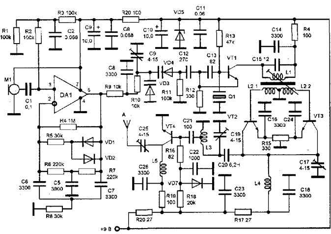
Характеристики передающего тракта: несущая частота передачи 145,68 МГц; девиация частоты - 6 кГц; номинальная выходная мощность - 0,7 Вт; напряжение источника питания - 9 В.
Принципиальная схема передатчика показана на рисунке. В данной схеме используется модулирующий усилитель с электретным микpофоном со встpоенныс усилителем. С целью повышения pазбоpчивости речи применяется частотная и амплитудная коррекция низкочастотного сигнала. Сигнал от микрофона поступает на неинвертирующий вход операционного усилителя DA1. В данной схеме используется однополярное питание. Для того чтобы операционный усилитель мог работать, на этот его вход поступает напряжение смещения, равное половине напряжения питания, создавая среднюю точку двуполярного источника. Напряжение задается резисторами R1, R2, R3.


В цепи обратной связи операционного усилителя включена комбинированная цепь связи по постоянному току. При слабом и нормальном сигнале от микрофона напряжение на выходе операционного усилителя невелико, и диоды VD1 и VD2 закрыты. При превышении выходным сигналом определенного уровня диоды открываются, что приводит к включению в обратной связи дополнительного резистора R5. Коэффициент ООС увеличивается и коэффициент передачи ОУ уменьшается. Таким образом работает компрессор, корректирующий входной сигнал по амплитуде.


Кроме того, в цепи ООС включены частотно-зависимые цепи на элементах R6-R8 и С5-С7, которые превращают модуляционный усилитель в активный фильтр и выделяют полосу частот от 450 Гц до 2500 Гц, отфильтровывая нежелательные помехи по низкой и высокой частоте.
С выхода операционного усилителя через фильтрующую цепочку на резисторах R9 и R10 напряжение звуковой частоты поступает на варикапы VD3 и VD4. Напряжение на варикапах изменяется в соответствии с сигналом звуковой частоты, изменяя их емкость. Варикапы включены последовательно в емкостной делитель в цепи обратной связи кварцевого генератора, и, следовательно, при его возбуждении частота генератора будет изменяться в соответствии с изменением амплитуды звукового сигнала.


Задающий генератор выполнен на транзисторе VT1. Кварцевый резонатор включен в цепь базы транзистора и возбуждается на частоте последовательного резонанса. В данном случае используется резонатор с основной частотой возбуждения 24, 28 МГц. В коллекторном контуре транзистора VT1 выделяется утроенное значение частоты - 72, 84 МГц. Контур L1, С15 настроен на третью гармонику резонатора. С катушкой этого контура индуктивно связан вход парафазного балансного удвоителя частоты, работающего на четных гармониках. Удвоитель выполнен на транзисторах VT2 и VT3, коллекторы которых соединены вместе, а базы подключены к включенным противофазно катушкам L2.1 и L2.2. Полосовой фильтр на элементах L4, С17 и L3, С19 на выходе удвоителя выделяет напряжение частотой 145,68 МГц, которое с части витков катушки L3 поступает на вход предварительного каскада усилителя мощности на транзисторе VT4. Он работает в режиме А-В с небольшим напряжением смещения, получаемым от параметрического стабилизатора напряжения, выполненного на кремниевом диоде VD7, включенном в прямом направлении (по схеме стабистора). Усиленное напряжение выделяется в коллекторной цепи VT4 и через С25 поступает в антенну. Антенной передатчика служит четвертьволновый вибратор с эквивалентным сопротивлением 75 Ом.


Конденсаторы постоянной емкости могут быть любые типа КМ и КЛ, КТ. В контурах нужно устанавливать конденсаторы с минимальным ТКЕ. Электролитические конденсаторы типа К53-14, но можно использовать и К50-35, и другие малогабаритные. Операционный усилитель можно заменить на К140УД708, К140УД6, КР140УД2, К140УД7, К140УД8 или К140УД12. Вместо транзистора КТ315 можно использовать любой с граничной частотой не менее 300 МГц, например, КТ312, КТ316 или КТ368. Транзистор выходного каскада передатчика КТ610 можно заменить на КТ913, КТ925. Для катушек индуктивности L1 и L2 передатчика использованы пластмассовые каркасы диаметром 5мм, предназначенные для вертикальной установки (на одном торце имеется прямоугольная площадка для пяти выводов). Каркас имеет подстроечный сердечник из феррита 20ВЧ. При отсутствии такого сердечника можно от него отказаться, и параллельно конденсатору С15 со стороны монтажа припаять подстроечный керамический конденсатор. Катушка L1 имеет 10 витков, L2 - 6-1-6 витков. Использован провод ПЭВ-2 0,31. Остальные катушки передатчика бескаркасные, они наматываются на оправках, которые затем удаляются. Диаметр всех катушек 5 мм, L3 содержит 1.5+3.5 витков, L4 - 5 витков. Все катушки намотаны проводом ПЭВ-2 1,0 мм. Длина намотки катушек L3 и L5 - 8 мм, L4 - 9 мм. Более точно размеры катушек устанавливаются при настройке.


Настройку передатчика после проверки правильности монтажа начинают с настройки контуров при помощи резонансного волномера. В начале перемещением сердечника L1 добиваются максимальной амплитуды напряжения с частотой 72-73 МГц в контуре L1, С15. Затем последовательно настраивают контуры L4, С17 и L3, С19 по максимуму напряжения 144-146 МГц. Дополнительно при настройке контуров нужно подобрать номинал R12 таким образом, чтобы имелось максимальное выходное напряжение передатчика. Утроитель на VT2 и VT3 балансируют переменным резистором R15 по максимальному подавлению напряжения 72-73 МГц на его выходе. Настройка низкочастотного тракта передатчика сводится только к проверке работоспособности. В небольших пределах частоту несущей передатчика можно изменять подстройкой С9.

Обсудить эту статью на форуме (0 ответов).
Вся информация, предоставленная на данном ресурсе разрешена к ознакомлению детям школьного возраста. Все практическое использование может быть связана с повышенной электрической опасностью и разрешено детям только под присмотром взрослых.