Радиопередатчик с компактной рамочной антенной

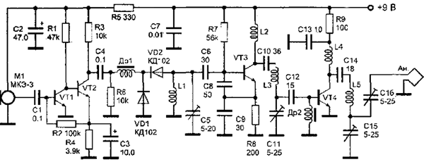
Устройство работает в диапазоне 65-73 МГц с частотной модуляцией. Дальность действия при использовании рамочной компактной антенны составляет около 150 м. Продолжительность работы устройства при использовании батареек "Крона" составляет 30 ч. Принципиальная схема радиопередатчика представлена на рисунке.


Низкочастотный сигнал микрофона М1 типа МКЭ-3, "Сосна" и др. усиливается двухкаскадным усилителем низкой частоты с непосредст- венными связями. Усилитель выполнен на транзисторах VT1 и VT2 типа КТ315. Режим работы усилителя устанавливается резистором R2. Задающий генератор устройства выполнен на транзисторе VT3 типа КТ315. Частотозадающий контур подключается к базе транзистора VT3 через конденсатор С6 небольшой емкости. Конденсаторы С8, С9 образуют цепь обратной связи. Контур генератоа состоит из индуктивности L1, конденсатора С5 и двух, включенных встречно, диодов типа КД102. Под действием модулирующего напряжения емкости диодов VD1, VK2 изменяются. Таким образом, осуществляется частотная модуляция передатчика. С выхода генератора модулированный .сигнал подается на усилитель мощности. Выходной усилитель выполнен на транзисторе VT4 типа КТ315. Он работает с высоким КПД в режиме класса "С".


Усиленный сигнал поступает в рамочную антенну, выполненную в виде спирали. Спираль может быть любой формы, важно только, чтобы общая длина провода составляла 85-100 см, диаметр провода 1 мм.
Дроссели Др1, Др2 - любые, с индуктивностью около 30 мкГн. Катушки L1, L2, L3, L4, L5 - бескаркасные, диаметром 10 мм. Катушка L1 имеет 7 витков, L2 и L4 - по 4 витка, L3 и L5 - по 9 витков. Все катушки намотаны проводом ПЭВ 0,8 мм. Настройка передатчика особенностей не имеет.

Обсудить эту статью на форуме (0 ответов).
Вся информация, предоставленная на данном ресурсе разрешена к ознакомлению детям школьного возраста. Все практическое использование может быть связана с повышенной электрической опасностью и разрешено детям только под присмотром взрослых.