
Радиопередатчик представляет собой однокаскадный УКВ ЧМ передатчик, работающий в вещательном диапазоне 61-73 МГц.
Выходная мощность передатчика при использовании источника питания с напряжением 9-12 В - примерно 20 мВт. Он обеспечивает дальность передачи информации около 150 м при использовании приемника с чувствительностью 10 мкВ.
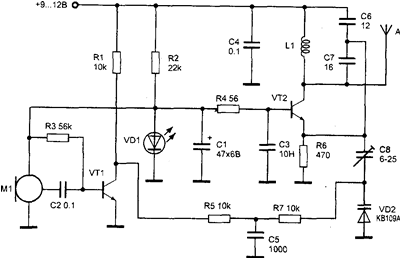
Режимы транзисторов УЗЧ (VT1) и генератора ВЧ (VT2) по постоянному току задаются резисторами КЗ и R4 соответственно. Напряжение 1,2 В на них и на питание микрофона М1 подается с параметрического стабилизатора на К1, С1, VD1. Поэтому устройство сохраняет свою работоспособность при снижении напряжения питания До 4-5 В. При этом наблюдается уменьшение выходной мощности устройства, а несущая частота изменяется незначительно.
Модулирующий усилитель выполнен на транзисторе VT1 типа КТ315. Напряжение звуковой частоты на его вход поступает с электретного микрофона с усилителем М1 типа МКЭ-3 и ему подобным. Усиленное напряжение звуковой частоты с коллектора транзистора VT1 поступает на варикап VD2 типа КВ109А через фильтр нижних частот на резистор R5 и конденсатор С5, и резистор R7. Варикап VD1 включен последовательно с подстроечным конденсатором С8 в эмнттерную цепь транзистора VT2. Частота колебаний задающего генератора, выполненного на транзисторе VT2 типа КТ315 (КТ3102, КТ368), определяется элементами контура L1, С6, С7 и емкостью С8 и VD1.
Вместо светодиода VD1 типа АЛ307 можно использовать любой другой светодиод или три последовательно включенных в прямом направлении диода типа КД522 и им подобных. Катушка L1 бескаркасная, диаметром 8 мм, имеет 6 витков провода ПЭВ 0,8.
При налажнаании передатчик настраивают на свободный участок УКВ ЧМ диапазона сжатием или растяжением витков катушки L1 или подстройкой конденсатора С8. Девиация частоты устанавливается конденсатором С8 по наиболее качественному приему на контрольный приемник.
Передатчик можно настроить и на вещательный диапазон УКВ ЧМ (88-108 МГц), для этого необходимо уменьшить число витков L1 до 5 и емкость конденсаторов С6 и С7 до 10 пФ. В качестве антенны используется отрезок провода длинной 60 см. Для уменьшения влияния дестабилизирующих факторов антенну можно подключить через конденсатор емкостью 1-2 пФ.